Fuji 100-400mm

Fujinon OIS f/4.5~5.6XF WR

Sample Images   Intro   Compatibility

Specifications   Accessories   Performance

Compared   Usage   Recommendations   More

Fuji 100-400mm

Fujinon 100~400mm f/4.5~5.6 R LM OIS WR (77mm filters, 50.7 oz./1,436g with foot, 48.1 oz./1,365g without, 5.7'/1.75m close focus, $1,900) bigger. I got mine at B&H. I'd also get it at Adorama or at Amazon, or about $900 used if you know How to Win at eBay.

This all-content, junk-free website's biggest source of support is when you use those or any of these links to my personally-approved sources when you get anything, regardless of the country in which you live. Fuji does not seal its boxes in any way, so never buy at retail or any other source not on my personally approved list since you'll have no way of knowing if you're missing accessories, getting a defective, damaged, returned, store demo or used camera. Buy only from the approved sources I use myself for the best prices, service, return policies and selection. Thanks for helping me help you! Ken.

 

March 2023   Fuji   Lenses   Zeiss  Sony   LEICA   Nikon   Canon   All Reviews

Fujifilm 1.4x teleconverter Review NEW: Fuji 1.4x Teleconverter 10 June 2016

Canon 100-400mm L IS II

Nikon 80-400mm VR

Sony RX10 Mk III (24~600mm equivalent)

 

Sample Images

Top   Sample Images   Intro   Compatibility

Specifications   Accessories   Performance

Compared   Usage   Recommendations   More

Magenta Flower

Magenta Flower, 07 June 2016. Fujifilm X-Pro2, Auto White Balance (shot under overcast light), Fujinon 100~400mm set to 400mm and shot wide-open with Fujinon XF 1.4x teleconverter which gives T8 at 560mm at 1/85 at Auto ISO 200, Perfectly Clear. bigger or full-resolution file to explore on your computer; mobile devices rarely display full resolution images at full resolution.

(more samples in the review below)

Please help KenRockwell..com

Introduction

Top   Sample Images   Intro   Compatibility

Specifications   Accessories   Performance

Compared   Usage   Recommendations   More

Adorama Pays Top Dollar for Used Gear

Amazon

B&H Photo - Video - Pro Audio

I buy only from these approved sources. I can't vouch for ads below.

The Fuji 100-400mm is a very long zoom (150~600mm equivalent) for the Fuji X-series cameras.

It has great optics and stabilization and is reasonably well made, but it's expensive, doesn't focus that close and is mostly plastic. It is nowhere near the quality of a professional DSLR lens like the Canon 100-400mm L IS II which sells for about the same price. Before I'd get too excited about this lens, ask yourself if you really want such a big, expensive and partly plastic lens for a "lightweight" camera system. I'd suggest you'd be much better off with any Canon DSLR and the Canon 100-400mm L II, which is far superior.

For this price for a mirrorless camera, I'd also consider a Sony RX10 Mk III which comes with a superb Zeiss lens that covers the equivalent of 24~600mm f/2.4~4, and includes an excellent camera along with the lens for less than the cost of this much larger Fuji lens alone. To be perfectly honest, I compared the two, and the Sony RX10 Mk III focuses a little faster than this 100-400mm lens on an X-Pro2.

 

Lens Compatibility

Top   Sample Images   Intro   Compatibility

Specifications   Accessories   Performance

Compared   Usage   Recommendations   More

This is a Fuji X-mount XF lens that works only on Fuji X-mount cameras.

 

Specifications

Top   Sample Images   Intro   Compatibility

Specifications   Accessories   Performance

Compared   Usage   Recommendations   More

 

Name

Fujifilm calls this the Fujinon XF 100-400mm f/4.5-5.6 R LM OIS WR ∅ 77

Fujinon is Fujifilm's brand name for their lenses.

XF is Fuji's line of good lenses for their X-mount cameras.

R means it has an aperture ring.

LM means Linear (focus) Motor.

WR means weather resistant.

OIS means Optical Image Stabilizer.

∅ 77 means it takes 77mm filters.

 

Optics

Fuji 100-400mm lens construction

21 elements in 14 groups.

5 extra low dispersion elements.

1 super extra low dispersion element.

Fluorine dirt-resistant front coating.

No aspherical elements.

 

Zooming

It's a traditional mechanical pumper zoom, getting longer as zoomed.

 

Diaphragm

9 rounded blades.

Stops down to f/22 in 1/3-stop clicks.

 

Maximum & Minimum Apertures

Actual focal length

35mm equivalent

Maximum aperture
Minimum aperture
100 mm
150 mm
f/4.5
f/22
135 mm
200 mm
f/4.7
f/22
200 mm
300 mm
f/5
f/22
300 mm
450 mm
f/5.2
f/22
400 mm
600 mm
f/5.6
f/22

 

Focal Lengths

100~400mm.

It sees the same angle of view as a 150~600 mm lens sees when used on a 35mm camera.

See also Crop Factor.

 

Angles of View

4.1 ~ 16.2º

 

Autofocus

Internal focus.

Twin linear motors.

No external movement as focussed.

 

Close Focus

5.7 feet (1.75 meters).

Focus limiter switch to 16.5' (5m).

 

Maximum Reproduction Ratio

1:5.3 (0.19 x).

 

Stabilization

Rated "5 stops improvement."

Automatically detects and deals with panning.

 

Filters

Plastic 77 mm filter thread.

 

Hood

Fuji 100-400mm hood

Fuji 100-400mm hood. bigger.

The plastic bayonet hood is included.

It has a little cover that slides open so you can tweak grads and polarizers.

 

Size

It gets longer as zoomed to 400mm:

3.73" maximum diameter x 8.23~10.63" extension from flange.

94.8 mm maximum diameter x 210.5~270 mm extension from flange.

 

Weight

50.655 oz. (1,436.1 g) actual measured weight with foot, but no caps or hood.

48.145 oz. (1,364.8 g) actual measured weight, without foot, caps or hood.

Fuji specifies 48.5 oz. (1,375 g) without caps or hood.

 

Environment

Rated to work down to -10º C (14º F).

 

Announced

15 January 2016.

 

Promised For

February 2016.

 

Included

Lens

Caps

Hood

Metal Tripod Collar

"Lens Wrapping Cloth"

Paperwork with Limited 1-Year Warranty

 

Packaging

Fuji 100-400mm box

Fuji 100~400 box. bigger.

 

Fuji's Model Number

16501109.

 

Price, USA

March 2023

$1,900 at B&H, at Adorama and at Amazon

About $900 used if you know How to Win at eBay.

 

June 2016

$1,900, June 2016.

 

Optional Accessories

Top   Sample Images   Intro   Compatibility

Specifications   Accessories   Performance

Compared   Usage   Recommendations   More

 

Fuji 1.4x teleconverter (also comes as a kit with this).

Fuji MLP-75XF Arca quick release plate

 

 

Performance

Top   Sample Images   Intro   Compatibility

Specifications   Accessories   Performance

Compared   Usage   Recommendations   More

 

Overall   Autofocus   Bokeh   Distortion   Falloff

Ergonomics   Filters   Macro   Mechanics

Sharpness   Stabilizer   Sunstars

 

Overall

Performance          top

The Fuji 100-400mm is a superb lens, and priced accordingly.

 

Autofocus

Performance          top

Autofocus is fine. Its speed will depend greatly on conditions and on your camera.

On an X-Pro2, it's not that great in the dark, which is the X-Pro2's fault. The Sony RX10 Mk III is better here.

 

Bokeh

Performance          top

Bokeh is marvelous. Backgrounds don't distract. As always, shoot at 400mm and get as close as you can to make the backgrounds really go away; longer focal lengths and closer subject distances are more important than the f/stop.

Here are shots wide-open at about headshot distance. Click any for the camera-original JPG file to explore on your computer (mobile devices rarely display full resolution images properly).

Fuji 100-400mm Bokeh

Fuji 100-400mm Bokeh

Fuji 100-400mm Bokeh

Fuji 100-400mm Bokeh

Fuji 100-400mm Bokeh

 

Distortion

Performance          top

At least as shot on an X-Pro2, there is no distortion. I'll presume that the X-Pro2 is correcting it automatically.

 

Falloff

Performance          top

As shot on an X-Pro2, there is no falloff. The X-Pro2 obviously is correcting it automatically.

 

Ergonomics

Performance          top

This is a big lens, and since it subjugates some features that should be directly mechanical to electronic silliness, it doesn't handle as well as a pro lens like the Canon 100-400mm L IS II or a good consumer lens like the Nikon 80-400mm VR or even the Nikon 200-500mm VR.

Instead of a focus ring for instant manual override, there's an electronic encoder, which if you program your camera correctly, might give you manual control over the motorized autofocus system. Nikon and Canon's direct-connect mechanical instant manual-focus overrides work far better.

Zooming is moderately stiff and not that smooth. It feels plasticy because it is.

 

Filters, Use with

performance      top

There's no problem with vignetting with any sort of 77mm filter. This is typical for a tele lens.

The filter ring does not rotate, but it does move in and out as zoomed.

The filter ring is plastic.

 

Macro

Performance          top

Macro doesn't get very close, which is a big negative for this lens.

The most important thing that each generation of pro tele zooms has done is to let us focus closer, which greatly expands our operational envelope.

Sadly this lens only focuses to 5.7 feet or 1.75 meters at all focal lengths, so you're always running up against the near limit.

I prefer the Canon 100-400mm L IS II which actually focuses more than twice as close as this Fuji lens (about 2.75 feet or 0.85 meters). Likewise, the Sony RX10 Mk III focuses even close than either of these.

Here's how close it gets. Click any to enlarge:

Fuji 100-400mm macro performance

Fuji 100-400mm macro performance

Fuji 100-400mm macro performance

 

Mechanical Quality

Performance          top

Rear, Fuji 100-400mm

Fuji 100-400mm. bigger.

This is almost an all-plastic lens, which isn't acceptable for a $1,900 lens. I'd demand better from a $1,900 lens, and we get much better with the all-metal Canon 100-400mm L IS II for about the same price.

The Fuji 35mm f/2 is also made much better — for just $299.

 

Hood

Plastic.

 

Hood Mount

Plastic.

 

Filter Threads

Plastic.

 

Front Barrel

Plastic.

 

Focus Ring

Rubber-covered plastic.

 

Zoom Ring

Rubber-covered plastic.

 

Focus Scale

None.

 

Depth of Field Scale

None.

 

Aperture Ring

Anodized aluminum encoder ring.

Third-stop clicks.

 

Tripod Mount and Collar

Anodized aluminum.

Removable; two thumbscrews hold it on.

Fuji 100-400mm tripod Collar

Fuji 100-400mm Removable Tripod Collar. bigger.

 

Rear Barrel

Plastic.

 

Internals

Look and feel like plastic.

 

Mount

Dull-chromed metal.

Really does look a bit warm-colored.

 

Markings

Printed.

 

Identity

Painted around front outside filter ring.

 

Serial Number

Laser engraved in rear plastic lens barrel near mount.

 

Moisture Seal at Mount

Yes.

 

Noises when Shaken

Moderately strong klunking, sounds like something related to the VR system floating around.

 

Made in

Japan.

 

Sharpness

Performance          top

Warning 1: Image sharpness depends more on you than your lens.

Warning 2: Lens sharpness doesn't mean much to good photographers.

Sharpness is superb. It's super sharp at every setting.

For those of you who don't take real pictures, here's a wall from about 10 feet (3 meters).

Click on any of these for the camera-original © JPG image file to explore on your computer; mobile devices usually don't display full-resolution images properly. If you can see the original files; you'll see fantastic sharpness and freedom from all aberrations clear out to the corners, and these are shot wide-open where lenses are their softest:

Fuji 100-400mm sample image file

Fuji 100-400mm sample image file

Fuji 100-400mm sample image file

 

Umbrella

Dirty Umbrella, 07 June 2016. Fujifilm X-Pro2, Auto White Balance (shot under overcast light), Fujinon 100~400mm set to 400mm and shot wide-open with a Fujinon XF 1.4x teleconverter which give T8 at 560mm at 1/220 at Auto ISO 200, Perfectly Clear. bigger or full-resolution file to explore on your computer; mobile devices rarely display full resolution images at full resolution.

 

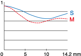
Here is its rated MTF wide-open, which agrees with the superb results I saw:

MTF at 15 cycles
MTF at 15 cycles

MTF at 100mm at 15 cyc/mm

(10 cyc/mm equiv.)

MTF at 100mm at 45 cyc/mm

(30 cyc/mm equiv.)

 

MTF at 15 cycles
MTF at 15 cycles

MTF at 400mm at 15 cyc/mm

(10 cyc/mm equiv.)

MTF at 400mm at 45 cyc/mm

(30 cyc/mm equiv.)

 

Image Stabilizer

Performance          top

The lens' optical stabilizer works great; it locks down the image as if you've bolted the rig down to bedrock.

 

Sunstars

Performance          top

I wouldn't expect much in the way of sunstars due to its rounded diaphragm.

 

Compared

Top   Sample Images   Intro   Compatibility

Specifications   Accessories   Performance

Compared   Usage   Recommendations   More

 

Versus Fuji

Fuji makes only one super zoom.

The next longest Fuji lenses are the similar quality 55~200mm and the better-made 50~140mm.

 

Versus Sony

The new Sony RX10 Mk III is an incredible new camera with a built-in 24~600mm equivalent f/2.4~4 superzoom lens.

It handles better than this lens, and costs less, complete with a camera body. The Sony is smaller and faster and a whole lot more fun to shoot, which is the whole point of mirrorless systems in the first place.

 

Versus Nikon

Nikon's 80-400mm VR is bigger, but weighs about the same. It has the same close-focus distance and zooms wider.

It's a swell lens, but like this Fuji, is too plasticy for my taste for a $2,000 + lens.

 

Versus Canon

The Canon 100-400mm L IS II is a far superior and fully professional all-metal lens. It sells for a little more and weighs a little more - because it's all metal.

Before I spent almost $2,000 on this mostly plastic Fuji lens, I'd get this Canon lens instead. Not only is it better made, it focuses far closer, letting it replace a macro lens at the same time.

This Canon lens is the only truly professional lens among these; the rest are plastic.

 

Usage

Top   Sample Images   Intro   Compatibility

Specifications   Accessories   Performance

Compared   Usage   Recommendations   More

There are three slide switches towards the rear:

 

OIS

This is the stabilizer. Leave it ON. Turn it off only if you're on a rock-solid tripod or are making very long exposures.

 

Aperture ~ A

Set it to A for automatic aperture control by the camera for Program or Aperture Priority modes. Set it to the picture of the aperture if you want to select the aperture manually using the ring on the lens.

 

FULL ~ 5m-∞

This is the focus limiter. Leave it in FULL, which lets the lens focus normally.

If and only if you're having problems with the lens' autofocus system getting lost and "hunting" over the full range when you know that all your subjects are farther away than 5 meters (16 feet), then use the 5m-∞ setting to prevent the lens from trying to focus more closely.

 

Recommendations

Top   Sample Images   Intro   Compatibility

Specifications   Accessories   Performance

Compared   Usage   Recommendations   More

 

For Fuji

If you want an ultra-tele for your Fuji Camera, this is the best there is. It is ultra sharp and its stabilization system is superb. The results from this lens on any Fuji body are superb - but it doesn't focus very close.

I'd use this for portraits, but for sports, I prefer a DSLR or the Sony RX10 Mk III for faster tracking autofocus than I can get with the Fuji system.

If you're shooting landscapes or anything else with the Fuji system, this is the only ultra-tele in the system, and it's superb. My whining is all about the price, and what else I can buy for that same price. If you demand the best and don't fret about the price, go for it.

 

Common Sense

This Fuji 100-400mm is a great lens, but is it $1,900 great?

As I've cautioned, if you work for your money I'd think long and hard before spending this much on what is essentially a plastic lens for a consumer camera system, when you could spend not much more and get a proven professional lens like the new Canon 100-400mm L IS II and use it on any Canon DSLR, including the inexpensive and superb Canon SL1. I'd get the Canon 100-400 and an SL1 and shoot that alongside a Fuji system.

Likewise, if you are getting this for your Fuji because you want to carry less, this is a big lens and defeats that purpose. A superb and little known camera is Sony's brand new RX10 Mk III which has a superb Zeiss 24~600mm equivalent lens. This new Sony works incredibly well and it costs less than this Fuji lens alone. The Sony's ZEISS lens even has metal focus and zoom rings, which this Fuji does not!

 

What & Where to Get It

I got mine at B&H, I'd also get it at Adorama or at Amazon. As you'll see at those links, you can get a kit with Fuji's $450 1.4x teleconverter for only $100 extra. By all means I'd pay the extra $100 for the kit with the converter; if you hate it, sell the converter and you're still ahead.

The very best protective filter is the 77mm Hoya multicoated HD3 UV which uses hardened glass and repels dirt and fingerprints, and is also multicoated.

For less money, the B+W 77mm 010 is an excellent filter, as are the multicoated version and the basic multicoated Hoya filters, but the Hoya HD3 is the toughest and the best.

Filters last a lifetime, so you may as well get the best. The Hoya HD3 stays cleaner than the others since it repels oil and dirt.

This all-content, junk-free website's biggest source of support is when you use those or any of these links to approved sources when you get anything, regardless of the country in which you live. Fuji does not seal its boxes in any way, so never buy at retail or any other source not on my personally approved list since you'll have no way of knowing if you're missing accessories, getting a defective, damaged, returned, store demo or used camera. I use the stores I do because they ship from secure remote warehouses where no one gets to touch your new camera before you do. Buy only from the approved sources I use myself for the best prices, service, return policies and selection.

Thanks for helping me help you!

Ken, Mrs. Rockwell, Ryan and Katie.

 

More Information

Top   Sample Images   Intro   Compatibility

Specifications   Accessories   Performance

Compared   Usage   Recommendations   More

 

Fuji's 100-400mm page.

Fuji's 100-400mm press release.

 

© Ken Rockwell. All rights reserved. Tous droits réservés. Alle Rechte vorbehalten.

 

Help Me Help You

I support my growing family through this website, as crazy as it might seem.

The biggest help is when you use any of these links when you get anything. It costs you nothing, and is this site's, and thus my family's, biggest source of support. eBay is always a gamble (see How to Win at eBay), but all the other places always have the best prices and service, which is why I've used them since before this website existed. I recommend them all personally.

If you find this page as helpful as a book you might have had to buy or a workshop you may have had to take, feel free to help me continue helping everyone.

If you've gotten your gear through one of my links or helped otherwise, you're family. It's great people like you who allow me to keep adding to this site full-time. Thanks!

If you haven't helped yet, please do, and consider helping me with a gift of $5.00.

As this page is copyrighted and formally registered, it is unlawful to make copies, especially in the form of printouts for personal use. If you wish to make a printout for personal use, you are granted one-time permission only if you PayPal me $5.00 per printout or part thereof. Thank you!

 

Thanks for reading!

 

 

Mr. & Mrs. Ken Rockwell, Ryan and Katie.

 

 

 

17 Mar 2023, 06 June 2016