Fuji 50mm f/2

Fujinon EBC Aspherical XF R WR

Sample Images   Introduction   Specs

Performance   Recommendations

Fujifilm 50mm f/2

Fujifilm Fujinon Aspherical Super EBC XF 50mm f/2 R WR (metal 46mm filter thread, 7.1 oz./200g, 1.3'/0.39m close focus, $449). bigger. I got mine at B&H in black, where it also comes in silver. I'd also get it at Adorama in black, at Adorama in silver, at Amazon in black, at Amazon in silver, or at Crutchfield in black.

This 100% all-content, junk-free website's biggest source of support is when you use those or any of these links to my personally-approved sources when you get anything, regardless of the country in which you live. Fujifilm does not seal its boxes in any way, so never buy at retail or any other source not on my personally approved list since you'll have no way of knowing if you're missing accessories, getting a defective, damaged, returned, non-USA, gray-market, store demo or used lens. Get yours only from the trusted sources I've used personally for decades for the best prices, service, return policies and selection. Thanks for helping me help you! Ken.

 

February 2019   Better Pictures   Fuji   Fuji Lenses   Sony   LEICA   Zeiss   Nikon   Canon   All Reviews

 

Please help KenRockwell.com

Sample Images

Top   Sample Images   Introduction

Specs   Performance   Recommendations

These are all shot hand-held as NORMAL JPGs; no RAW files or FINE JPGs or tripods were used or needed.

Fuji 50mm f/2 sample image

Sun and Clouds, 16 February 2019. Fujifilm X-T3, Fujinon 50mm f/2 at f/13 at 1/4,700 at Auto Dynamic Range 200% at Auto ISO 320, split-toned print. bigger or full-resolution or camera-original © JPG file.

 

Fuji 50mm f/2 sample image

Palm Fronds lit by Dancing off the Water, 16 February 2019. Fujifilm X-T3, Fujinon 50mm f/2 at f/5.6 at 1/180 at Auto ISO 320, Perfectly Clear. bigger or full-resolution or camera-original © JPG file.

 

Introduction

Top   Sample Images   Introduction

Specs   Performance   Recommendations

Adorama Pays Top Dollar for Used Gear

Amazon

B&H Photo - Video - Pro Audio

Crutchfield

I buy only from these approved sources. I can't vouch for ads below.

This Fuji 50/2 is all-purpose, weather-resistant, fast short telephoto for their APS-C X-mount cameras, equivalent to a 75mm lens on a 35mm or full-frame camera.

It's almost all metal with engraved markings and made-in-Japan, just like a real lens. This isn't a plastic dog plop from China.

It has excellent optics in a small, light package at a reasonable price.

This tiny gem has more in common with LEICA M lenses than anything from Sony, Nikon or Canon, most of whose small lenses are bigger, 100% plastic and have no aperture rings.

I got my Fuji 50mm f/2 at B&H in black, where it also comes in silver. I'd also get it at Adorama in black, at Adorama in silver, at Amazon in black, at Amazon in silver, or at Crutchfield in black.

 

Good

green ball icon © KenRockwell.com Outstanding optics, as we expect with short, fixed telephotos.

green ball icon © KenRockwell.com All-metal construction.

green ball icon © KenRockwell.com Real aperture ring.

green ball icon © KenRockwell.com Low price.

green ball icon © KenRockwell.com Small, light and compact.

green ball icon © KenRockwell.com Exceptional build quality.

green ball icon © KenRockwell.com Made in Japan.

 

Bad

red ball icon © KenRockwell.com Manual focus ring is electronic, so it only works if you select MANUAL FOCUS (M) on your camera. Manual focus override only works if you have the shutter half-pressed and only during SINGLE (S) autofocus. The focus ring is completely ignored in CONTINUOUS autofocus (C) mode.

 

Missing

red ball icon © KenRockwell.com No aperture ring lock at "A," so it's easy to knock the ring one click from A and be shooting at f/16 and not realize it — even in the dark.

 

Specifications

Top   Sample Images   Introduction

Specs   Performance   Recommendations

I got my Fuji 50mm f/2 at B&H in black, where it also comes in silver. I'd also get it at Adorama in black, at Adorama in silver, at Amazon in black, at Amazon in silver, or at Crutchfield in black.

 

Name

Fujinon 50mm f/2

Fujifilm Fujinon XF 50mm f/2 R WR. bigger.

 

Fuji calls this the FUJIFILM FUJINON LENS SUPER EBC XF 50mm f/2 R WR or XF50mmF2 R WR.

Fujinon is Fujifilm's brand name for their lenses.

Super EBC is Fujinon's brand of multicoating, standing for Super Electron-Beam Coated.

XF is Fuji's line of good lenses for their X-mount cameras.

R means it has an aperture ring.

WR means weather resistant.

∅ 46 means it takes 46mm filters.

 

Optics

Fuji 50mm f/2 optical construction

Fujinon 50mm f/2 internal optical construction. Aspherical ED element.

9 elements in 7 groups.

One Aspherical ED element.

Internal focussing.

 

Coverage

APS-C.

 

Diaphragm

Fujifilm Fujinon 50mm f/2

Fujifilm Fujinon XF 50mm f/2 R WR. bigger.

9 rounded blades.

Electronically actuated.

Stops down to f/16 in 1/3-stop clicks.

 

Focal Length

50mm.

When used on Fuji's APS-C cameras, it sees the same angle of view as a 75 mm lens sees when used on a 35mm or full-frame camera.

See also Crop Factor.

 

Angle of View

31.7º diagonal on APS-C.

 

Autofocus

Internal focus.

No external movement as focussed, so no air or dust is sucked in.

 

Focus Scale

No.

 

Infinity Focus Stop

No.

 

Depth of Field Scale

No.

 

Reproduction Ratio Scale

No.

 

Infrared Focus Index

No.

 

Close Focus

1.3 feet (0.39 meters).

 

Maximum Reproduction Ratio

1:6.7 (0.15×).

 

Image Stabilizer

NONE.

 

Filters

Metal 46mm filter thread.

 

Hood

Fujifilm 50mm f/2

Fujifilm 50mm f/2 hood. bigger.

Plastic bayonet hood included.

 

Case

"Lens wrapping cloth" included.

 

Size

2.36" ø maximum diameter × 2.34" extension from flange.

60.0 mm ø maximum diameter × 59.4 mm extension from flange.

 

Weight

7.070 oz. (200.4g) actual measured weight.

Rated 7.1 oz. (200 g).

 

Quality

Made in Japan.

 

Environment

Rated to work as cold as -10ºC (14ºF).

 

Announced

24 January 2017.

 

Fujifilm's Model Numbers

Black: XF50mmF2 R WR B or 16536611.

Silver: XF50mmF2 R WR S or 16536623.

 

Included

50mm f/2 lens in black or in silver.

FLCP-46 46mm lens cap (p/n 16539819).

RLCP-001 rear lens cap (p/n 16389783).

Hood.

"Lens wrapping cloth"

 

Price

$449, February 2019.

Fujifilm 50mm f/2

Fujifilm 50mm f/2 box. bigger.

 

Performance

Top   Sample Images   Introduction

Specs   Performance   Recommendations

 

Overall   Autofocus   Manual Focus   Breathing

Bokeh   Distortion   Ergonomics   Falloff   Filters

Flare & Ghosts   Lateral Color Fringes   Macro

Mechanics   Sharpness   Spherochromatism

Sunstars

 

I got my Fuji 50mm f/2 at B&H in black, where it also comes in silver. I'd also get it at Adorama in black, at Adorama in silver, at Amazon in black, at Amazon in silver, or at Crutchfield in black.

 

Overall

Performance          top

The Fujifilm Fujinon 50mm f/2 is very sharp and very well made. It's a great little performer at a bargain price.

 

Autofocus

Performance          top

Autofocus is fast and almost silent. It sounds like a small stepping motor is inside.

 

Manual Focus

performance          top

The manual focus ring is electronic, so it only works some of the time depending on how you have your camera set.

In SINGLE (S) autofocus mode (selected on-camera) the focus ring works only if you have the shutter half-pressed. It's ignored if you aren't half-pressing the shutter.

In CONTINUOUS (C) autofocus mode (selected on-camera) the focus ring is completely ignored.

In MANUAL FOCUS (M) mode (selected on-camera) the focus ring works only if you don't have the shutter pressed. It's ignored if you half-press the shutter.

Confused? Me too; this is why I prefer mechanically-coupled focus rings.

 

Focus Breathing

Performance          top

Focus breathing is the image changing size as focused in and out. It's important to cinematographers because it looks funny if the image changes size as focus gets pulled back and forth between actors. If the lens does this, the image "breathes" by growing and contracting slightly as the dialog goes back and forth.

The image from the Fujinon 50mm f/2 grows as focussed more closely.

 

Bokeh

Performance          top

Bokeh, the feel or quality of out-of-focus areas as opposed to how far out of focus they are, is beautiful. Backgrounds melt away:

Fuji 50mm f/2 sample image

Davis 6250 weather station, 16 February 2019. Fujifilm X-T3, Fujinon 50mm f/2 wide-open at f/2 at 1/5,000 at ISO 80, Perfectly Clear. bigger or camera-original © JPG file

As always, if you want to throw the background as far out of focus as possible, shoot at f/2 and get as close as possible.

 

Distortion

Performance          top

The Fuji 50 2 has no visible distortion, at least as shot on Fujifilm's cameras which correct any that might be there.

 

Ergonomics

Performance          top

Fujifilm 50mm f/2

Fujifilm 50mm f/2. bigger.

The manual focus ring only works half the time, but that's how it's designed.

The aperture ring is big and overdamped. It's easy to move with a fingertip. It has third-stop detents and very slightly deeper detents at full stops. It has no ring lock at "A," so it's easy to knock one click from A and be shooting at f/16 all night.

 

Falloff

Performance          top

Falloff is invisible. I'm sure the camera is correcting it, too.

I've greatly exaggerated the falloff by shooting a gray field and placing these on a gray background; it will not look this bad in actual photos of real things:

50mm f/2 Falloff

f/2
f/2.8
Fujifilm 50mm f/2 falloff
Fujifilm 50mm f/2 falloff
Fujifilm 50mm f/2 falloff
Fujifilm 50mm f/2 falloff
f/4
f/5.6

© 2019 KenRockwell.com. All rights reserved.

 

 

Filters, use with

performance          top

There's no need for thin filters. You can stack several 46mm filters with no vignetting.

Go ahead and use your standard thick rotating polarizer and grad filters.

 

Flare & Ghosts

Performance          top

There are no significant ghosts or flare.

 

Lateral Color Fringes

Performance          top

There are no color fringes as shot on Fujifilm cameras, which by default correct for any that may be there.

 

Macro Performance

Performance          top

This 50/2 focuses reasonably close. It's ultra-sharp at f/5.6:

Fujifilm Fujinon 50mm f/2 Macro Performance

Casio G-Shock Solar Atomic Watch photographed at f/5.6 at close-focus distance, 16 February 2019. bigger or camera-original © file.

 

Fujifilm Fujinon 50mm f/2 Macro Performance

1,200 × 900 pixel crop from above. bigger or camera-original © file.

If this 1,200 × 900 pixel crop is about 6" (15cm) wide on your screen, then the complete image printed at this same high magnification would be about 21 × 31" (1.7 × 2.6 feet or 50 × 80 cm).

If this 1,200 × 900 pixel crop is about 12" (30cm) wide on your screen, then the complete image printed at this same extreme magnification would be about 42 × 62" (3.5 × 5.2 feet or 1.05 × 1.6 meters).

 

And it's also very sharp wide-open at f/2 where many lenses get softer at macro distances. This is better than average performance:

Fujifilm Fujinon 50mm f/2 Macro Performance

Casio G-Shock Solar Atomic Watch photographed wide-open at f/2 at close-focus distance, 16 February 2019. bigger or camera-original © file.

 

Fujifilm Fujinon 50mm f/2 Macro Performance

1,200 × 900 pixel crop from above. bigger or camera-original © file. Remember that this close at f/2 that almost nothing is in focus.

If this 1,200 × 900 pixel crop is about 6" (15cm) wide on your screen, then the complete image printed at this same high magnification would be about 21 × 31" (1.7 × 2.6 feet or 50 × 80 cm).

If this 1,200 × 900 pixel crop is about 12" (30cm) wide on your screen, then the complete image printed at this same extreme magnification would be about 42 × 62" (3.5 × 5.2 feet or 1.05 × 1.6 meters).

 

Mechanical Quality

Performance          top

Fujifilm 50mm f/2

Fujifilm 50mm f/2. bigger.

The Fuji 50/2 is well made of alloy and made domestically in Japan.

 

Hood

Plastic bayonet.

 

Lens Front Bumper

None.

 

Filter Threads

Metal.

 

Hood Bayonet Mount

Metal.

 

Front Barrel

Metal.

 

Focus Ring

Metal.

 

Mid Barrel

Section between focus and aperture rings: metal.

 

Aperture Ring

Metal.

 

Rear Barrel

Metal.

 

Identity

Engraved in a metal ring around the front element.

 

Internals

Seem like all metal!

 

Dust Gasket at Mount

Yes.

 

Mount

Chromed metal.

 

Markings

All engraved and filled with paint or left as bare aluminium.

 

Serial Number

LASER-engraved into the metal barrel near the lens mount.

 

Date Code

None found.

 

Noises When Shaken

Very mild clicking; sounds like diaphragm blades.

 

Made in

Japan.

 

Sharpness

Performance          top

Lens sharpness has nothing to do with picture sharpness; every lens made in the past 100 years is more than sharp enough to make super-sharp pictures if you know what you're doing. The only limitation to picture sharpness is your skill as a photographer. It's the least talented who spend the most time worrying about lens sharpness. Skilled photographers make great images with whatever camera is in their hands; I've made some of my best images of all time with an irreparably broken camera! Most pixels are thrown away before you see them, but camera makers don't want you to know that.

If you're not getting ultra-sharp pictures with this, be sure not to shoot at f/11 or smaller where all lenses are softer due to diffraction, always shoot at ISO 160 because cameras become softer at higher ISOs, avoid shooting across long distances over land which can lead to atmospheric heat shimmer, be sure everything is in perfect focus, set your camera's sharpening as you want it and be sure nothing is moving, either camera or subject. If you want to ensure a soft image with any lens, shoot at f/16 at ISO 1,600 at default sharpening in daylight through heat shimmer of rapidly moving subjects at differing distances in the same picture.

These caveats aside, this lens is very sharp even wide-open at f/2, although it's a tiny bit softer in the corners if you're looking with a microscope in the lab. It and sharpens up as stopped down a few stops. In actual pictures it's very sharp even wide-open, no worries here.

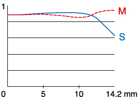
Fuji's MTF curves confirm this:

MTF
MTF
MTF at 15 cyc/mm at f/2.
MTF at 45 cyc/mm at f/2.

15 and 45 cycles per millimeter on APS-C is the same as 10 and 30 cycles per millimeter on full frame.

 

Spherochromatism

Performance          top

Spherochromatism, also called "color bokeh" by laymen, is an advanced form of chromatic aberration in a different dimension than lateral color. It can cause colored fringes on out-of-focus highlights, usually seen as green fringes on backgrounds and magenta fringes on foregrounds. Spherochromatism is common in fast lenses of moderate focal length when shooting contrasty items at full aperture. It goes away as stopped down.

This lens is very good in that I see very little spherochromatism:

Fujifilm Fujinon 50mm f/2 Spherochromatism

Casio G-Shock Solar Atomic Watch, 16 February 2019. bigger or camera-original © file.

 

Fujifilm Fujinon 50mm f/2 Spherochromatism

1,200 × 900 pixel crop from above. bigger or camera-original © file.

If this 1,200 × 900 pixel crop is about 6" (15cm) wide on your screen, then the complete image printed at this same high magnification would be about 21 × 31" (1.7 × 2.6 feet or 50 × 80 cm).

If this 1,200 × 900 pixel crop is about 12" (30cm) wide on your screen, then the complete image printed at this same extreme magnification would be about 42 × 62" (3.5 × 5.2 feet or 1.05 × 1.6 meters).

 

Sunstars

Performance          top

With a rounded diaphragm at large apertures I can get 18-pointed sunstars on brilliant points of light, but it takes some work and usually only at smaller apertures.

What looks like a vertical line on the sun at f/2 isn't from the lens; it's the image sensor blooming from the extreme brightness of the sun at f/2.

Click any to enlarge:

Fuji 50 2 Sunstars

Fuji 50 2 Sunstars

Fuji 50 2 Sunstars

Fuji 50 2 Sunstars

Fuji 50 2 Sunstars

Fuji 50 2 Sunstars

Fuji 50 2 Sunstars

Click any to enlarge.

 

Recommendations

Top   Sample Images   Introduction

Specs   Performance   Recommendations

This Fuji 50/2 is a great little lens at a tiny price, and it's super-well made to boot. If you don't feel like carrying a zoom or a clunky f/1.4 lens, this is a great addition to your gear. You can take it everywhere as a fantastic little portrait lens. Bring this and pop the tiny 23mm f/2 in your pocket and you're prepared for everything.

I use a clear (UV) protective filter instead of a cap. I only use a cap when I throw this in my bag with other gear, otherwise I leave a clear protective filter on my lens at all times so I'm ready to shoot instantly.

Use the excellent and inexpensive B+W 46mm 010 , or splurge on the multicoated B+W 010M or use a multicoated Hoya filter.

If you want a fancy filter, go for the LEICA 13033 E46 UVa II in black, the LEICA 13034 E46 UVa II in silver or the Fujifilm PRF-46 Protector Filter.

I got my Fuji 50mm f/2 at B&H in black, where it also comes in silver. I'd also get it at Adorama in black, at Adorama in silver, at Amazon in black, at Amazon in silver, or at Crutchfield in black.

This 100% all-content website's biggest source of support is when you use those or any of these links to approved sources when you get anything, regardless of the country in which you live. Fujifilm does not seal its boxes in any way, so never buy at retail or any other source not on my personally approved list since you'll have no way of knowing if you're missing accessories, getting a defective, damaged, returned, non-USA, gray-market, store demo or used lens. Get yours only from the trusted sources I've used personally for decades for the best prices, service, return policies and selection. Thanks for helping me help you! Ken.

Thanks for helping me help you!

Ken, Mrs. Rockwell, Ryan and Katie.

 

© Ken Rockwell. All rights reserved. Tous droits réservés. Alle Rechte vorbehalten.

 

Help Me Help You

I support my growing family through this website, as crazy as it might seem.

The biggest help is when you use any of these links when you get anything. It costs you nothing, and is this site's, and thus my family's, biggest source of support. These places always have the best prices and service, which is why I've used them since before this website existed. I recommend them all personally.

If you find this page as helpful as a book you might have had to buy or a workshop you may have had to take, feel free to help me continue helping everyone.

If you've gotten your gear through one of my links or helped otherwise, you're family. It's great people like you who allow me to keep adding to this site full-time. Thanks!

If you haven't helped yet, please do, and consider helping me with a gift of $5.00.

As this page is copyrighted and formally registered, it is unlawful to make copies, especially in the form of printouts for personal use. If you wish to make a printout for personal use, you are granted one-time permission only if you PayPal me $5.00 per printout or part thereof. Thank you!

 

Thanks for reading!

 

 

Mr. & Mrs. Ken Rockwell, Ryan and Katie.

 

 

 

16 February 2019