Sony 20mm f/1.8

Full Frame FE G

Sample Images   Intro   Format   Compatibility

Specifications   Performance   Compared

User's Guide   Recommendations

Sony: A9 III A1 II A1 A9 II A7R V A7R IV A7 V A7 IV A7 III A7S III A7CR A7C II A7c FX3 FX2 ZV-E1 A6700 A6600 A6400 ZV-E10 II ZV-E10 ZV-1 II RX1R III RX10/4 RX100/7 Flash Lenses

Sony FE 20mm f/1.8 G

Sony FE 20mm f/1.8 G (67mm filters, 13.2 oz./373g, 0.63'/7½″/0.19m close focus, $898). bigger.

I'd get mine at Adorama, at Amazon, at B&H or at Crutchfield, or eventually used at eBay if you know How to Win at eBay.

This all-content, junk-free website's biggest source of support is when you use those or any of these links to approved sources when you get anything, regardless of the country in which you live. Thanks for helping me help you! Ken.

 

March 2020   Better Pictures   Sony   Sony Lenses   Canon  Nikon   Fuji   Zeiss   LEICA   All Reviews

All Sony Cameras Compared

Sony vs. Nikon vs. Canon Full-Frame

How to Use Ultrawide Lenses

Why Fixed Lenses Take Better Pictures

Please help KenRockwell.com

Sample Images       top

Sample Images   Intro   Format   Compatibility

Specifications   Performance   Compared

User's Guide   Recommendations

(these are just snapshots and there are many more throughout the review; my real work is in my Gallery.)

These are all shot as Standard JPGs; no FINE JPGs or RAW files were used or needed. There are many more throughout this review.

Seven Palms Oasis at Dusk

Seven Palms Oasis at Dusk, 6:51 PM, 15 February 2020. Sony A7R IV, Sony FE 20mm f/1.8 G at f/4 for 25 seconds at ISO 400 (LV -2.6), Perfectly Clear. bigger, full-resolution or camera-original © JPG file.

 

Lincoln Continental Mark V Red Interior

Lincoln Continental Mark V Red Interior, 15 February 2020. Sony A7R IV, Sony FE 20mm f/1.8 G at f/11 at 1/80 at ISO 50 (LV 14.2), Perfectly Clear. bigger or camera-original © JPG file.

 

Mexican History on a Chevy Impala

Mexican History on a Chevy Impala, 15 February 2020. Sony A7R IV, Sony FE 20mm f/1.8 G at f/16 hand-held at 1/6 of a second at ISO 50 (LV 11.6), Perfectly Clear. bigger.

 

1956 Chevrolet in Nassau Blue

1956 Chevrolet in Nassau Blue, 15 February 2020. Sony A7R IV, Sony FE 20mm f/1.8 G at f/8 at 1/250 at ISO 50 (LV 15.0), Perfectly Clear. bigger or camera-original © JPG file.

 

1960 Corvette in Roman Red

1960 Corvette in Roman Red, 15 February 2020. Sony A7R IV, Sony FE 20mm f/1.8 G at f/8 at 1/160 at ISO 50 (LV 14.3), Perfectly Clear. bigger, full resolution or camera-original © JPG file.

 

Mountain of Stone

Mountain of Stone, 15 February 2020. Sony A7R IV, Sony FE 20mm f/1.8 G at f/8 hand-held at 1/25 at ISO 50, +1 stop exposure compensation (LV 11.6), Perfectly Clear. bigger, full-resolution or camera-original © JPG file.

 

Desert Home with Twin Palms at Dusk

Desert Home with Twin Palms at Dusk, 6:10 PM, 15 February 2020. Sony A7R IV, Sony FE 20mm f/1.8 G at f/11 for 25 seconds at ISO 200 (LV 1.3), Perfectly Clear, perspective correction in Photoshop CS6. bigger, full-resolution or camera-original © JPG file.

 

Introduction       top

Sample Images   Intro   Format   Compatibility

Specifications   Performance   Compared

User's Guide   Recommendations

New   Good   Bad   Missing

Adorama Pays Top Dollar for Used Gear

Amazon

B&H Photo - Video - Pro Audio

Crutchfield

I buy only from these approved sources. I can't vouch for ads below.

This Sony FE 20mm f/1.8 ultraspeed ultrawide lens is especially good for night and low-light action ultrawide photography.

20mm is a totally different world from the 24mm f/1.4. 20mm is ultrawide and can be used in special ways to show things with more emphasis than with 24mm. While it seems like potato, potatoe, 20mm is quite different from 24mm. I find the view from a 24mm lens boring, while I find 20mm lenses perfect for many of the ways I see pictures, and besides, most midrange zooms cover 24mm anyway.

With its reasonable size, nice build and great ergonomics complete with an dedicated metal aperture ring and programmable function button, this 20mm is also a perfect choice for those who prefer to carry just a couple of prime lenses. This 20mm and the FE 35/1.8 (or FE 50/1.8) and FE 85/1.8 make an unstoppable combination of three small high-speed prime lenses with which you can shoot anything. I often carry a fixed 20mm instead of a 16-35mm zoom to save weight, and if I carry a 20mm, often I only carry an 85mm and leave everything else back at the studio — no 35 or 50mm needed.

Even if you don't need to shoot wide-open at f/1.8, its extra speed is extremely useful for fast, precise and clear magnified manual focussing, especially in dim light where this f/1.8 lens is five-times faster than the 12-24mm f/4 and makes Live View much clearer and precise. With this 20mm f/1.8 it's amazing how clear and sharp is the magnified manual-focussing image in my Sony A7R IV, especially for the night shots you see above. Manual focus pops right-in, even in near pitch-black night conditions. I focus at f/1.8 and then stop down for depth-of-field for time exposures.

I expected this new lens to be ultrasharp and have super-fast focussing (and it has both), what I hadn't expected is an almost complete lack of distortion common to all DSLR ultrawide lenses. With this 20/1.8 on can freely leave distortion correction off and bypass pixel resampling which can rob sharpness and still have nearly perfectly straight lines all the time. All my sample shots are made without any distortion correction. Bravo, Sony!

I'd get my Sony 20mm f/1.8 at Adorama, at Amazon, at B&H or at Crutchfield, or eventually used at eBay if you know How to Win at eBay.

 

New

blue ball icon © KenRockwell.com Sony's first full-frame 20mm ultrawide lens.

 

Good

green ball icon © KenRockwell.com Supersharp, even wide-open at f/1.8.

green ball icon © KenRockwell.com Almost no distortion, which is superb performance for an ultrawide lens. Straight lines stay straight even with sharpness-robbing distortion correction turned off as I've shown here.

green ball icon © KenRockwell.com Great bokeh, which is unusual for aspherical lens like this. Not that it matters much for ultrawide lenses because nothing is usually that far out of focus for it to matter, but Sony's secret new "ultra aspherical" manufacturing process gives us both the advantages of ultra-sharpness and great bokeh. (Aspherical lenses like this usually have awful bokeh.)

green ball icon © KenRockwell.com Very good sunstars at most apertures.

green ball icon © KenRockwell.comStops all the way down to f/22; doesn't stop at f/16 as Nikon's Z 20/1.8 does.

green ball icon © KenRockwell.com Fast autofocus.

green ball icon © KenRockwell.com Programmable function button, set as Focus Lock by default.

green ball icon © KenRockwell.com Dedicated metal aperture ring.

green ball icon © KenRockwell.com Dust and moisture resistant.

green ball icon © KenRockwell.com Small and reasonably tough.

 

Bad

red ball icon © KenRockwell.com Offshored to Thailand; not made domestically in Japan.

red ball icon © KenRockwell.com Dedicated metal aperture ring with defeatable clicks is awesome, but with clicks engaged the barrel's index mark and the ring's tick marks don't always match up perfectly; Sony should either skip the third-stop tick marks or improve the precision. The ring is metal, but the clicks feel plasticy.

 

Missing

gray ball icon © KenRockwell.com No Image Stabilization.

gray ball icon © KenRockwell.com No full-time instant manual-focus override; the lens, like most Sony lenses, only responds to its focus ring in some modes.

 

Sony FE 20mm f/1.8 G

 

Sony FE 20mm f/1.8 G. bigger.

 

Format       top

Sample Images   Intro   Format   Compatibility

Specifications   Performance   Compared

User's Guide   Recommendations

I'd get my Sony 20mm f/1.8 at Adorama, at Amazon, at B&H or at Crutchfield, or eventually used at eBay if you know How to Win at eBay.

Circular Staircase and Shadow

Circular Staircase and Shadow, 15 February 2020. Sony A7R IV, Sony FE 20mm f/1.8 G at f/6.3 at 1/400 at Auto ISO 100 (LV 14.0), Perfectly Clear, split-toned print. bigger or camera-original © JPG file.

This is a full frame lens and I'm reviewing it as such.

It also works great on APS-C cameras, on which you may make the usual inferences.

 

Compatibility       top

Sample Images   Intro   Format   Compatibility

Specifications   Performance   Compared

User's Guide   Recommendations

 

I'd get my Sony 20mm f/1.8 at Adorama, at Amazon, at B&H or at Crutchfield, or eventually used at eBay if you know How to Win at eBay.

This works on all Sony E-mount cameras, full-frame and crop-sensor. This includes all the variations of NEX, A9-, A7-, A6xxx and A5xxx series cameras.

It will not work on any Sony A-mount DSLR or any Minolta MAXXUM 35mm SLR of any kind. Those use the old A mount which was actually the Minolta MAXXUM mount from 1987.

 

Specifications       top

Sample Images   Intro   Format   Compatibility

Specifications   Performance   Compared

User's Guide   Recommendations

 

I'd get my Sony 20mm f/1.8 at Adorama, at Amazon, at B&H or at Crutchfield, or eventually used at eBay if you know How to Win at eBay.

 

Name       specifications       top

Sony calls this the Sony FE 20mm f/1.8 G:

    FE: Full-frame coverage, E-mount.

    G: means Sony's nearly best, but not quite as physically tough as the GM G Master lenses.

Sony's model number: SEL20F18G.

 

Optics       specifications       top

Sony 20mm f/1.8 construction

Sony 20/1.8 internal construction. Advanced Aspherical and ED elements.

14 elements in 12 groups.

2 aspherical elements.

3 extra low dispersion elements.

Nano anti reflection coating.

Front fluorine coating to resist dirt, dust and fingerprints.

 

Filters       specifications       top

Plastic 67 mm filter thread.

 

Coverage       specifications       top

Full-Frame (24 × 36mm) and APS-C (16 × 24mm).

 

Diaphragm       specifications       top

Sony FE 20mm f/1.8 G

Sony FE 20mm f/1.8 G. bigger.

9 rounded blades.

Electronically actuated.

Stops down to f/22.

 

Focal Length       specifications       top

20 mm.

When used on an APS-C camera, it sees the same angle of view as a 30 mm lens sees when used on a full-frame or 35mm camera.

 

Angle of View       specifications       top

94º diagonal on full-frame.

70º diagonal on APS-C.

 

Autofocus       specifications       top

Internal focussing.

No external movement as focussed, so no air or dust is sucked in.

 

Focus Scale       specifications       top

Not on lens, but may be displayed in-camera.

 

Infinity Focus Stop       specifications       top

No.

 

Depth of Field Scale       specifications       top

No.

 

Infrared Focus Index       specifications       top

No.

 

Close Focus       specifications       top

0.63 feet (7½″ or 0.19 meters), auto focus.

0.59 feet (7″ or 0.18 meters), manual focus.

 

Maximum Reproduction Ratio       specifications       top

1:5 (0.20 ×), auto focus.

1:4.5 (0.22 ×), manual focus.

 

Reproduction Ratio Scale       specifications       top

No.

 

Image Stabilizer       specifications       top

None; use the one in your camera if it has it.

 

Caps       specifications       top

ALC-F67S front and ALC-R1EM rear cap included.

 

Hood       specifications       top

Sony ALC-SH162 Hood for FE 20mm f/1.8 G

Sony ALC-SH162 Hood for FE 20mm f/1.8 G. bigger.

 

Case       specifications       top

Sack included.

 

Size       specifications       top

2.89" ø maximum diameter × 3.33" extension from flange.

73.5 mm ø maximum diameter × 84.7 mm extension from flange.

 

Weight       specifications       top

13.155 oz. (373.0 g), actual measured weight.

Rated 13.2 oz. (373g).

 

Quality       specifications       top

Sony FE 20mm f/1.8 G

Sony FE 20mm f/1.8 G. bigger.

Made in Thailand.

 

Announced       specifications       top

Tuesday, 25 February 2020 at 10 AM NYC time (7AM PDT).

 

Promised for       specifications       top

March 2020.

 

Included       specifications       top

ALC-F67S front cap.

ALC-R1EM rear cap.

ALC-SH162 hood.

Sack case.

 

Sony's Model Number       specifications       top

SEL20F18G.

 

Price, USA       specifications       top

$898, February 2020.

 

Performance       top

Sample Images   Intro   Format   Compatibility

Specifications   Performance   Compared

User's Guide   Recommendations

 

Overall   Autofocus   Manual Focus   Breathing   Bokeh

Distortion  Ergonomics  Falloff  Filters  Flare & Ghosts

Lateral Color Fringes   Lens Corrections   Macro

Mechanics   Sharpness   Stabilization   Sunstars

 

I'd get my Sony 20mm f/1.8 at Adorama, at Amazon, at B&H or at Crutchfield, or eventually used at eBay if you know How to Win at eBay.

 

Overall       performance       top

This 20/1.8 is a tough little lens with top-notch performance.

 

Autofocus       performance       top

Autofocus is fast, as we expect from all ultrawide lenses. This isn't Nikon Z; Sony focuses super-fast.

 

Manual Focus       performance       top

performance          top

Manual focusing is entirely electronic; the manual focus ring isn't connected to anything other than a digital encoder.

Manual focus is great. Especially nice is that magnified manual focus on my A7R IV is exceptionally sharp and precise, even in very dim light, due to this lens' great speed and sharpness.

You don't get instant override except possibly in some special situations. This isn't Nikon Z; you can't just expect the lens to respond anytime you turn the ring unless you just happen to be in the correct mode.

 

Focus Breathing       performance       top

Focus breathing is the image changing size as focused in and out. It's important to cinematographers that the image not breathe because it looks funny if the image changes size as focus gets pulled back and forth between actors. If the lens does this, the image "breathes" by growing and contracting slightly as the dialog goes back and forth.

The image from this lens grows significantly as focused more closely.

 

Bokeh       performance       top

Bokeh, the feel, character or quality of out-of-focus areas as opposed to how far out of focus they are, is great, especially considering that this is an aspherical lens which often leads to awful bokeh. Of course as an ultrawide lens it rarely gets that far out of focus, but when it is, it's nice and smooth.

Here's a photo from headshot distance wide-open:

Sony FE 20mm f/1.8 G Bokeh

Made-in-USA Davis 6250 weather station, 20 February 2020. Sony A7R IV, Sony FE 20mm f/1.8 G at f/1.8 at 1/3,200 at ISO 50, +2/3 stop exposure compensation, (LV 14.4), Perfectly Clear. bigger or camera-original © JPG file.

 

Here's a closeup, again at f/1.8:

Sony FE 20mm f/1.8 G Bokeh

Thai Iced Tea, 2:45 PM, 15 February 2020. Sony A7R IV, Sony FE 20mm f/1.8 G at f/1.8 hand-held at 1/20 at ISO 50 (LV 7.0), Perfectly Clear. bigger.

The dirty blur circles at the bottom are caused by the light reflecting off the worn resin top of the restaurant table; this has nothing to do with the lens as you can see with the extremely smooth blur circles in the middle and at the top.

As always, if you want to throw the background as far out of focus as possible, shoot at f/1.8 and get as close as possible.

 

Distortion       performance       top

Distortion is invisible, even with no distortion correction. This makes this lens a standout, as all DSLR 20mm lenses are loaded with barrel distortion.

Even without correction and wasting our time with the Wall of Shame, the worst there is to see is some slight pulling-out of the far corners.

Sloppy Cement Block Wall

Sloppy Brick Wall of Shame, 15 February 2020. Sony A7R IV, Distortion correction OFF, Sony FE 20mm f/1.8 G at f/8 at 1/250 at ISO 50 (LV 15.0), Perfectly Clear. bigger.

If this tiny bit of distortion. bothers you, turn on your camera's distortion correction. If anything this wall is put together more sloppily than this lens has distortion!

 

Ergonomics       performance       top

Sony FE 20mm f/1.8 G

Sony FE 20mm f/1.8 G

Sony FE 20mm f/1.8 G. bigger.
Sony FE 20mm f/1.8 G. bigger.

The focus ring only works in some modes. It sadly isn't an always-active instant manual-focus override as it is on Nikon Z.

The aperture ring is a great way to set apertures, but sadly doesn't have deeper detents at the full stops.

While the A setting of the aperture dial implies that you'll get Program or Shutter-preferred exposure mode at that setting, what it really does is move the aperture setting to the camera's front control ring rather than at the lens.

 

Falloff       performance       top

Falloff is minor, and only somewhat visible wide-open at f/1.8 with my A7R IV's default correction left ON. It's gone at smaller apertures.

I've greatly exaggerated the falloff by shooting a gray field and placing these on a gray background; it will not look this bad in actual photos of real things:

 

Sony FE 20mm f/1.8 G falloff, correction at default of AUTO (ON).

f/1.8
f/2.8
Sony FE 20mm f/1.8 G falloff
Sony FE 20mm f/1.8 G falloff
Sony FE 20mm f/1.8 G falloff
Sony FE 20mm f/1.8 G falloff
f/4
f/5.6

© 2020 KenRockwell.com. All rights reserved.

 

Of course if you go out of your way to turn off the automatic correction, there is fairly strong falloff at all apertures:

 

Sony FE 20mm f/1.8 G falloff, correction deliberately turned OFF.

f/1.8
f/2.8
Sony FE 20mm f/1.8 G falloff
Sony FE 20mm f/1.8 G falloff
Sony FE 20mm f/1.8 G falloff
Sony FE 20mm f/1.8 G falloff
f/4
f/5.6

© 2020 KenRockwell.com. All rights reserved.

 

Filters, use with       performance       top

There's no need for thin filters. I can stack two regular thick 67mm filters and have no vignetting on full frame.

Go ahead and use your standard rotating polarizer and grad filters.

Be careful with polarizers on ultrawide lenses; the sky's natural polarization often appears as a dark band in the sky because these lenses cover such a large angle.

 

Flare & Ghosts       performance       top

Flare and ghosts are moderate as we expect for an ultrawide lens; there are some if you deliberately let the sun shine in your lens and then expose for shadows. See samples below at Sunstars.

This is good; often we want flare effects with ultrawide lenses, and if you don't, use your hand to block light sources outside the picture from shining into the lens — same as it's been for decades.

 

Lateral Color Fringes       performance       top

Old Black and White Building

Black and White Building, 15 February 2020. Sony A7R IV with default MENU > CAMERA 1 > page 2/15 > Lens Comp. > Chromatic Aberratio... > AUTO (ON), Sony FE 20mm f/1.8 G at f/5.6 at 1/1,250 at ISO 50 (LV 16.3), Perfectly Clear. bigger or camera-original © JPG file.

There aren't any lateral color fringes on my 60 megapixel A7R IV with its default correction left on.

If I go out of my way to turn off the correction in my A7R IV at MENU > CAMERA 1 > page 2/15 > Lens Comp. > Chromatic Aberratio... > OFF, then there is just a little green/magenta fringing in the corners, which is also excellent performance.

Bravo, Sony!

 

Lens Corrections       performance       top

My A7R IV offers corrections for distortion, lateral color and falloff, any of which you may turn ON or OFF.

By default corrections for lateral color and falloff are left at AUTO (ON), and distortion correction is OFF.

This is because this lens benefits slightly from lateral color correction and benefits well from falloff correction, but distortion is so minor that it's usually best not to bother trying to correction as the resampling involved may lose more sharpness than the minor benefits from correcting the essentially invisible distortion

 

Macro Performance       performance       top

Macro performance is exceptional: it gets ultra-close, and especially insane for an ultra-wide, it's also ultra-sharp wide-open at f/1.8 at macro distances! This is something that most 50mm f/1.8 lenses can't do, much less ultrawides!

Here's how close it gets on full-frame:

Sony FE 20mm f/1.8 G Macro Performance

Casio G-Shock Solar Atomic Watch at close-focus distance, 20 February 2020. Sony A7R IV, Sony FE 20mm f/1.8 G wide-open at f/1.8 at 1/2,000 at ISO 50, +2/3 stop exposure compensation (LV 13.7), exactly as shot. bigger or camera-original © JPG file.

 

Sony FE 20mm f/1.8 G Macro Performance

1,200 × 900 pixel crop from above. bigger or camera-original © JPG file.

Holy cow, I've never seen the texture of this watch face so clearly, and this is shot wide-open at f/1.8 where most lenses are softer at macro distances!

 

This 1,200 × 900 pixel crop will vary in size to fit your browser window.

If this crop is about 3" (7.5cm) wide on your screen, then the complete image printed at this same high magnification would be about 2 × 3 feet (60 × 90 cm).

If this crop is about 6" (15cm) wide on your screen, then the complete image printed at this same extreme magnification would be about 4 × 6 feet (1.2 × 1.8 meters).

If this crop is about 12" (30cm) wide on your screen, then the complete image printed at this same insane level of magnification would be about 8 × 12 feet (2.4 × 3.6 meters)!

 

Mechanical Quality       performance       top

Sony FE 20mm f/1.8 G

Sony FE 20mm f/1.8 G. bigger.

This 20/1.8 is moderately tough by modern standards. It's by no means all metal, but it's compact and feels pretty solid:

 

Hood

Plastic bayonet.

 

Front Bumper

None.

 

Filter Threads

Plastic.

 

Hood Bayonet Mount

Plastic.

 

Front Barrel Exterior  (section with red index dot at front)

Metal.

 

Focus Ring

Rubber-covered plastic.

 

Mid Barrel Exterior (section with slide switches and programmable function button)

All plastic.

 

Slide Switches & Programmable Button

All plastic.

 

Aperture Ring

Solid metal.

Defeatable clicks.

While the dedicated ring is awesome, with clicks engaged the barrel's index mark and the ring's tick marks don't always match up perfectly; Sony should either skip the third-stop tick marks or improve the precision. The ring is metal, but the clicks feel plasticy and less precise than we get from LEICA or Nikon manual-focus lenses.

 

Rear Barrel Exterior

Plastic.

 

Identity

Engraved and filled with paint on metal ring between front element and filter threads.

 

Internals

Seem like mostly plastic.

 

Dust Gasket at Mount

Yes.

 

Mount

Chromed metal.

 

Markings

Mostly printed.

Metal aperture ring and front identity ring between filter threads and front element: engraved and filled with paint.

 

Serial Number

Printed on a sticker glued on the bottom of the lens barrel, neither an acceptable nor a permanent way to do this for a product that's handled all day.

 

Date Code

None found.

 

Noises When Shaken

Obvious clunking from the internal focus group sliding forwards and back. This is normal, but feels like something is flopping around inside — because something is.

 

Made in

Made in Thailand.

 

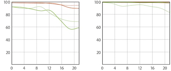
Sharpness       performance       top

Lens sharpness has nothing to do with picture sharpness; every lens made in the past 100 years is more than sharp enough to make super-sharp pictures if you know what you're doing. The only limitation to picture sharpness is your skill as a photographer. It's the least talented who spend the most time worrying about lens sharpness and blame crummy pictures on their equipment rather than themselves. Skilled photographers make great images with whatever camera is in their hands; I've made some of my best images of all time with an irreparably broken camera! Most pixels are thrown away before you see them, but camera makers don't want you to know that.

If you're not getting ultra-sharp pictures with this, be sure not to shoot at f/11 or smaller where all lenses are softer due to diffraction, always shoot at ISO 100 or below because cameras become softer at ISO 200 and above, avoid shooting across long distances over land which can lead to atmospheric heat shimmer, be sure everything is in perfect focus, set your camera's sharpening as you want it (I set mine to the maximum) and be sure nothing is moving, either camera or subject. If you want to ensure a soft image with any lens, shoot at f/16 at ISO 1,600 at default sharpening in daylight of subjects at differing distances in the same image.

These warnings aside, yes, this is a super-sharp lens, especially at f/1.8 where most other lenses are softer. The only lack of perfection is that the far corners can sometimes be not quite as sharp wide-open, but it almost looks like more of a sensor ray-angle interface problem rather than the lens. (see also Stabilization).

It's always extremely sharp in the center. f/1.8 is as sharp as the other apertures, which is extraordinary. Only in the full-frame corners is it a bit softer if you're looking with a microscope at 60 megapixel A7R IV images, and those sharpen right up as stopped down.

Here's an acid test: a shot made wide-open at f/1.8 where most lenses are their softest. This shot is super sharp from edge-to-edge, and only gets sharper as stopped down and more things get into focus:

Palms Overhead

Palms Overhead, 15 February 2020. Sony A7R IV, Sony FE 20mm f/1.8 G wide-open at f/1.8 at 1/800 at ISO 50 (LV 12.3), Perfectly Clear. bigger, full-resolution or camera-original © JPG file.

 

Sony's MTF charts at 10 cyc/mm and 30 cyc/mm, radial (solid) and tangential (dotted):

Sony 20mm f/1.8 construction

f/1.8
         f/8

Sony 20/1.8 MTF.

 

Image Stabilization       performance       top

This lens has no Optical Image Stabilization (OIS) or OSS (Optical Steady Shot), but does work with whatever in-body sensor-shift stabilization your camera may or may not have.

There is a strong limitation in using in-camera sensor-shift stabilization with ultrawide lenses: while these in-camera shift systems work brilliantly with ultrawide lenses in the center, they work poorly at the sides and corners because the same angle of camera shift requires relatively more linear sensor-shift at the corners as lenses become wider. Because the sensor isn't made of rubber and can't shift more in the corners than in the center to optimize stabilization with ultrawide lenses, if the stabilizers are working well to reduce camera-shake in the center, the corners will not be properly corrected for camera shake!

Therefore if you think you're seeing softer sides and corners at slow shutter speeds, don't blame the lens: it could just be that you're not holding the camera still enough and you're seeing this limitation of in-camera stabilization. Sorry, in-lens stabilization is superior for use with ultrawides and this lens doesn't have it.

 

Sunstars       performance       top

With a 9-bladed diaphragm, I get nice 18-pointed sunstars on brilliant points of light at moderate and smaller apertures:

Black Shelby Cobra with Red & Yellow Stripes

Black Shelby Cobra with Red & Yellow Stripes, 15 February 2020. Sony A7R IV, Sony FE 20mm f/1.8 G at f/22 hand-held at 1/6 of a second at ISO 50 (LV 12.5), Perfectly Clear. bigger.

 

Ignore the crazy rainbow effects at smaller apertures; these are sensor artifacts caused by taking a picture directly of the sun and exposing for the dark underside of the palm tree.

Click any to enlarge.

Sony FE 20mm f/1.8 G Sunstars

Sony FE 20mm f/1.8 G Sunstars

Sony FE 20mm f/1.8 G Sunstars

Sony FE 20mm f/1.8 G Sunstars

Sony FE 20mm f/1.8 G Sunstars

Sony FE 20mm f/1.8 G Sunstars

Sony FE 20mm f/1.8 G Sunstars

Sony FE 20mm f/1.8 G Sunstars

Click any to enlarge.

 

Compared       top

Sample Images   Intro   Format   Compatibility

Specifications   Performance   Compared

User's Guide   Recommendations

 

I'd get my Sony 20mm f/1.8 at Adorama, at Amazon, at B&H or at Crutchfield, or eventually used at eBay if you know How to Win at eBay.

 

Versus the Sony 24mm f/1.4 GM

I'm not a fan of 24mm lenses; I shoot 20mm for ultrawide and then 35mm for general shooting; I don't use 24mm lenses, but that's just me.

This 20mm is smaller and lighter.

These both have equally superb optics and look about the same externally, however this 20mm lens has much closer macro focussing.

I see no difference in mechanical or optical performance even if Sony calls the 24/1.4 a "GM" and this lens merely a "G." Each seems to use metal or plastic in all the same places, and has the same metal aperture ring.

It's nice that the 24 is f/1.4 versus f/1.8 of the 20mm, but personally I prefer the look from a 20mm rather than a 24mm lens — but that's me. Galen Rowell loved 24mm and he'd carry nothing other than a fast 24mm and a small telephoto zoom to let him travel lighter, faster and farther all over the word to shoot everything that others never reached.

 

Versus the Sony 12-24mm f/4 G

The 12-24mm is a uniquely extraordinary lens with great optics that covers a huge ultrawide zoom range.

For most uses, the 12-24mm is more flexible as it covers a broader range that includes 20mm, and it's just as ultrasharp.

However the 12-24 is bigger and heavier and more expensive, doesn't focus as close, has no aperture ring, is much slower, has far more distortion left uncorrected, and it can't use front filters for protection or any other purpose.

Get this 20/1.8 for low light and small size, high speed and durability, or get the 12-24mm if you need the wider end.

 

Versus Sony & Zeiss 16-35mm Lenses

The Zeiss 16-35/4 and Sony 16-35/2.8 are much bigger and heavier and slower and lack aperture rings. If you need speed or compact size, by all means opt for this magic 20mm f/1.8

The old Zeiss 16-35/4 is from 2014 and not as sharp as this 20/1.8. I'd pass.

The mammoth Sony 16-35/2.8 weighs almost twice as much. It's a very different lens for different purposes. It is super sharp as well.

 

Versus other 20mm Lenses on Adapters

This 20/1.8 will be sharper than LEICA M 21mm lenses shot on Sony cameras because the angles of incidence of light rays in the corners of the sensors with these rangefinder lenses leads to softer images. Yes, this Sony lens will be much sharper on Sony cameras.

 

User's Guide       top

Sample Images   Intro   Format   Compatibility

Specifications   Performance   Compared

User's Guide   Recommendations

 

I'd get my Sony 20mm f/1.8 at Adorama, at Amazon, at B&H or at Crutchfield, or eventually used at eBay if you know How to Win at eBay.

 

Sony FE 20mm f/1.8 G

Sony FE 20mm f/1.8 G. bigger.

Unmarked "Focus Lock" Button below "G"

This button is the Focus Lock by default, or may be programmed to do just about anything. In my A7R IV, set this at

MENU > CAMERA 2 > page 9/12 > Custom Key > page 4/4 where you have 27 pages of options!

Bravo Sony!

 

AF - MF Switch

AF: Auto Focus.

MF: Manual Focus only.

 

Sony FE 20mm f/1.8 G

Sony FE 20mm f/1.8 G. bigger.

CLICK ON - OFF Switch

This activates or deactivates the aperture-ring clicks.

I leave it at ON; OFF is for people making movies who want smooth, silent manual adjustments.

 

Aperture Ring

While the A setting of the aperture dial implies that you'll get Program or Shutter-preferred exposure mode at that setting, what it really does is move the aperture setting to the camera's front control ring rather than at the lens.

Sadly the aperture ring settings are ignored in Program and Shutter-preferred modes rather than shifting the exposure mode to Aperture-preferred or Manual.

 

Recommendations       top

Sample Images   Intro   Format   Compatibility

Specifications   Performance   Compared

User's Guide   Recommendations

I'd get my Sony 20mm f/1.8 at Adorama, at Amazon, at B&H or at Crutchfield, or eventually used at eBay if you know How to Win at eBay.

I love this lens. It's fast, sharp, tough, and 20mm is my favorite fixed ultrawide focal length. Give me a 20mm, a 35mm and an 85mm and I've everything I need for anything. This 20 is smaller and lighter than any other Sony ultrawide option – and it has an aperture ring absent on all or most other Sony ultrawides.

20mm is a totally different world from the 24mm f/1.4. 20mm is ultrawide and can be used in special ways to show things with more emphasis than with 24mm. While it seems like potato, potatoe, 20mm is quite different from 24mm. I find the view from a 24mm lens boring, while I find 20mm lenses perfect for many of the ways I see pictures, and besides, most midrange zooms cover 24mm anyway.

I use a clear (UV) protective filter instead of a cap so I'm always ready to shoot instantly. I only use a cap when I throw this in a bag with other gear without padding — which is never. The UV filter never gets in the way, and never gets lost, either.

The very best protective filter is the Hoya multicoated HD3 67mm UV which uses hardened glass and repels dirt and fingerprints.

For less money, the B+W 67mm 010 is an excellent filter, as are the multicoated version and the basic multicoated Hoya filters, but the Hoya HD3 is the toughest and the best.

Filters last a lifetime, so you may as well get the best. The Hoya HD3 stays cleaner than the others since it repels oil and dirt.

All these filters are just as sharp and take the same pictures, the difference is how much abuse they'll take and stay clean and stay in one piece.

I'd get my Sony 20mm f/1.8 at Adorama, at Amazon, at B&H or at Crutchfield, or eventually used at eBay if you know How to Win at eBay.

This 100% all-content website's biggest source of support is when you use those or any of these links to approved sources when you get anything, regardless of the country in which you live. Sony does not seal its boxes in any way, so never buy at retail or any other source not on my personally approved list since you'll have no way of knowing if you're missing accessories, getting a defective, damaged, returned, non-USA, store demo or used lens. I use the stores I do because they ship from secure remote warehouses where no one gets to touch your new camera before you do. Buy only from the approved sources I use myself for the best prices, service, return policies and selection.

Thanks for helping me help you!

Ken, Mrs. Rockwell, Ryan and Katie.

 

© Ken Rockwell. All rights reserved. Tous droits réservés. Alle Rechte vorbehalten.

 

Help Me Help You

I support my growing family through this website, as crazy as it might seem.

The biggest help is when you use any of these links when you get anything. It costs you nothing, and is this site's, and thus my family's, biggest source of support. These places always have the best prices and service, which is why I've used them since before this website existed. I recommend them all personally.

If you find this page as helpful as a book you might have had to buy or a workshop you may have had to take, feel free to help me continue helping everyone.

If you've gotten your gear through one of my links or helped otherwise, you're family. It's great people like you who allow me to keep adding to this site full-time. Thanks!

If you haven't helped yet, please do, and consider helping me with a gift of $5.00.

As this page is copyrighted and formally registered, it is unlawful to make copies, especially in the form of printouts for personal use. If you wish to make a printout for personal use, you are granted one-time permission only if you PayPal me $5.00 per printout or part thereof. Thank you!

 

Thanks for reading!

 

 

Mr. & Mrs. Ken Rockwell, Ryan and Katie.

 

 

 

18 March 2021, 04 March 2020, 15-25 February 2020