Sony FE 24-70mm f/2.8 GM II

Fast, Light Full-Frame Lens

Sample Images   Intro   New   Good   Bad   Missing

Specifications   Performance

User's Guide   Recommendations

Sony: A9 III A1 II A1 A9 II A7R V A7R IV A7 V A7 IV A7 III A7S III A7CR A7C II A7c FX3 FX2 ZV-E1 A6700 A6600 A6400 ZV-E10 II ZV-E10 ZV-1 II RX1R III RX10/4 RX100/7 Flash Lenses

Sony FE 24-70mm f/2.8 GM II

Sony FE 24-70mm f/2.8 GM II (82mm filters, 24.5 oz./695g, 0.7-1'/0.21-0.3m close focus, 0.32× macro ratio, $2,298). bigger. I'd get mine at Adorama, at Amazon, at B&H or at Crutchfield, or about $1,900 used at eBay if you know How to Win at eBay.

This 100% all-content, junk-free website's biggest source of support is when you use those or any of these links to my personally approved sources I've used myself for way over 100 combined years when you get anything, regardless of the country in which you live — but I receive nothing for my efforts if you take the chance of getting it elsewhere. Sony does not seal its boxes in any way, so never buy at retail or any other source not on my personally approved list since you'll have no way of knowing if you're missing accessories, getting a defective, damaged, returned, dropped, incomplete, gray-market, store demo or used lens — and my personally approved sources allow for 100% cash-back returns for at least 30 days if you don't love your new lens. I've used many of these sources since the 1970s because I can try it in my own hands and return it if I don't love it, and because they ship from secure remote warehouses where no one gets to touch your new lens before you do. Buy only from the approved sources I've used myself for decades for the best prices, service, return policies and selection.

 

January 2023   Better Pictures   Sony   Sony Lenses   Canon   Nikon   Fuji   LEICA   Zeiss   All Reviews

Old FE 24-70mm f/2.8 GM Review.

All Sony Cameras Compared

Sony vs. Nikon vs. Canon Full-Frame

 

Sample Images       top

Sample Images   Intro   New   Good   Bad   Missing

Specifications   Performance

User's Guide   Recommendations

More samples throughout this review at Bokeh, Falloff, Macro, Spherochromatism and Sunstars.

These are just snapshots; my real work is in my Gallery.

These are all shot within half an hour walking around hand-held as 60 MP LIGHT JPGs (the smallest file size). No tripods, no STANDARD, FINE or EXTRA FINE JPGs or RAW files were used or needed. Distortion control is off, in-camera picture mode is VIVID with Saturation set to +9 and sharpening set to 9 for all of these:

Sony A7R V Sample Image File

Red Tree, 8:46 AM, Saturday, 17 December 2022. Sony A7R V, FE 24-70mm f/2.8 GM II at 24 mm at f/7.1 at 1/200 at Auto ISO 100 (LV 13.3), cropped in Photoshop CS6 (2012), otherwise as-shot. bigger or camera-original 60 MP © 15 MB JPG file.

 

Sony A7R V Sample Image File

Yellow-Green Lamborghini, 8:50 AM, Saturday, 17 December 2022. Sony A7R V, FE 24-70mm f/2.8 GM II at 30mm at f/8 at 1/400 at Auto ISO 100 (LV 14⅔), Radiant Photo Software. bigger or full resolution 60 MP © 8 MB JPG file.

How sharp is this setup? I was amazed at how sharp was the Lamborghini badge:

Sony A7R V Sample Image File

1,200 × 900 pixel (7.9×) crop from above. bigger or full resolution 60 MP © 8 MB JPG file.

Heck, even the dust specks are obvious with this camera and lens.

 

Sony A7R V Sample Image File

Bistro, 8:52 AM, Saturday, 17 December 2022. Sony A7R V, FE 24-70mm f/2.8 GM II at 40mm at f/8 at 1/400 at Auto ISO 100, -0.7 stops exposure compensation (LV 14⅔), Radiant Photo Software, perspective correction in Photoshop CS6 (2012). bigger or full resolution 60 MP © 16 MB JPG file.

It's so sharp that it's easy to read everything on the menu. This is a three-dimensional subject and not everything is in perfect focus.

 

Sony A7R V Sample Image File

1958 Mercedes-Benz 190 SL, 8:53 AM, Saturday, 17 December 2022. Sony A7R V, FE 24-70mm f/2.8 GM II at 24mm at f/7.1 at 1/200 at Auto ISO 100, -0.7 stops exposure compensation (LV 13.3), Radiant Photo Software. bigger or full resolution 60 MP © 11 MB JPG file.

 

Sony A7R V Sample Image File

The Inn, 9:03 AM, Saturday, 17 December 2022. Sony A7R V, FE 24-70mm f/2.8 GM II at 24mm at f/11 at 1/60 at Auto ISO 100 (LV 12.8), Radiant Photo Software, cropped and perspective correction and vignetting for emphasis added in Photoshop CS6 (2012). bigger or camera-original 60 MP © 18 MB JPG file.

Yes, it's ultra-sharp, but realize that most of this image is not in perfect focus due to the great depth of the subject.

 

Sony A7R V Sample Image File

Porsche 911 T, 9:04 AM,Saturday, 17 December 2022. Sony A7R V, FE 24-70mm f/2.8 GM II at 31mm at f/8 at 1/60 at Auto ISO 100 (LV 11.9), Radiant Photo Software. bigger or camera-original 60 MP © 8 MB JPG file.

 

Sony A7R V Sample Image File

Knight 2000, 9:08 AM, Saturday, 17 December 1982. Sony A7R V, FE 24-70mm f/2.8 GM II at 39mm at f/8 at 1/40 at Auto ISO 100 (LV 9⅔), Radiant Photo Software. bigger or camera-original 60 MP © 15 MB JPG file.

There's enough depth here that not everything, like the left side of the dashboard, is in focus.

 

Sony A7R V Sample Image File

Cactus, 9:17 AM, Saturday, 17 December 2022. Sony A7R V, FE 24-70mm f/2.8 GM II at 29mm at f/8 at 1/200 at Auto ISO 100 (LV 13⅔), Radiant Photo Software. bigger or full resolution 60 MP © 15 MB JPG file.

 

Please help KenRockwell.com

Introduction       top

Sample Images   Intro   New   Good   Bad   Missing

Specifications   Performance

User's Guide   Recommendations

Adorama Pays Top Dollar for Used Gear

Amazon

B&H Photo - Video - Pro Audio

Crutchfield

I buy only from these approved sources. I can't vouch for ads below.

This 24-70/2.8 is so small and light it feels like a toy, which is a very good thing. It offers boss-level performance in a size and weight previously reserved for much lower performance lenses. Bravo!

I'd get my FE 24-70mm f/2.8 GM II at Adorama, at Amazon, at B&H or at Crutchfield, or used at eBay if you know How to Win at eBay.

 

New since the FE 24-70mm f/2.8 GM       intro       top

blue ball icon © KenRockwell.com 20% lighter.

blue ball icon © KenRockwell.com 0.6" (16mm) shorter.

blue ball icon © KenRockwell.com Closer focussing, now 0.7-1'/0.21-0.3m, improved from 1.25'/0.38m.

blue ball icon © KenRockwell.com Larger macro ratio: 0.32×, up from 0.24×.

blue ball icon © KenRockwell.com Adds a sorely missing aperture ring.

blue ball icon © KenRockwell.com Adds defeatable clicks for the new aperture ring.

blue ball icon © KenRockwell.com Adds a defeatable block between the f/22 and A positions of the aperture ring, perplexingly called "Iris Lock." It doesn't lock the iris; it only locks some of the ring's motion. If engaged, it prevents you from moving the ring between the f/22 and A positions so you're stuck in either the A position or the f/stops range.

blue ball icon © KenRockwell.com New 11-bladed diaphragm, up from 9 blades.

blue ball icon © KenRockwell.com Two, rather than just one, programmable focus lock buttons. (Each has the same function. You can select this one function in your camera's menu system.)

blue ball icon © KenRockwell.com New Zoom Ring friction control.

blue ball icon © KenRockwell.com Crappy plastic filter threads, downgraded from metal in the heavier old lens.

blue ball icon © KenRockwell.com Sony claims faster autofocus, but so what; the old lens was fine as well.

 

Good       intro       top

green ball icon © KenRockwell.com Great optics.

green ball icon © KenRockwell.com World's smallest 24-70mm f/2.8.

green ball icon © KenRockwell.com World's lightest 24-70mm f/2.8.

green ball icon © KenRockwell.com Magnificent bokeh.

green ball icon © KenRockwell.com Excellent close focus.

green ball icon © KenRockwell.com 11-blade diaphragm.

green ball icon © KenRockwell.com Exquisite Sunstars.

green ball icon © KenRockwell.com Two programmable focus lock buttons.

green ball icon © KenRockwell.com AF/MF switch.

green ball icon © KenRockwell.com Case & hood included.

 

Bad       intro       top

red ball icon © KenRockwell.com Production dumped to Thailand, not made domestically in Japan.

red ball icon © KenRockwell.com Plastic filter threads and plastic exterior.

 

Missing       intro       top

gray ball icon © KenRockwell.com No Image Stabilization.

gray ball icon © KenRockwell.com No Stabilizer switch for in-camera Image Stabilization.

gray ball icon © KenRockwell.com No focus or depth-of-field scales.

 

Sony FE 24-70mm f/2.8 GM II

Sony FE 24-70mm f/2.8 GM II. bigger.

 

Specifications       top

Sample Images   Intro   New   Good   Bad   Missing

Specifications   Performance

User's Guide   Recommendations

 

I'd get my FE 24-70mm f/2.8 GM II at Adorama, at Amazon, at B&H or at Crutchfield, or used at eBay if you know How to Win at eBay.

 

Compatibility

This works on all Sony E-mount cameras, both full-frame and crop-sensor APS-C. This includes all the variations of A7-, A1, A7-, A9-, A6xxx, A5xxx, FX, ZV and NEX series cameras.

This is a full frame lens and I'm reviewing it as such.

While it works fine on APS-C cameras, you're paying a premium price for the privilege of covering full frame. Using it on an APS-C camera throws away more than half of the image from this lens. Ideally use this lens on full-frame cameras (the A1, A9x and A7x series) for the results you deserve. See also Crop Factor.

It will not work on any Sony A-mount DSLR or any Minolta MAXXUM 35mm SLR of any kind. Those use the old A mount which was actually the Minolta MAXXUM mount from 1987.

 

Name       specifications       top

Sony calls this the FE 24-70mm F2.8 GM II:

    FE: Full-frame coverage, E-mount.

    GM: "Good Master," which means Sony's best.

    II: Sony's second try at this.

 

Sony's model number: SEL2470GM2.

 

Optics       specifications       top

Internal Optical Construction

Internal Optical Construction. ED, Extreme Aspherical (XA), Aspherical and Super ED elements.

20 elements in 15 groups.

2 ED elements: magic Extra-low Dispersion glass for reduced axial secondary chromatic aberration.

2 Extreme Aspherical (XA) elements. Extreme Aspherical (XA) is Sony's secret manufacturing process that yields uncommonly super-accurate and smooth surfaces to 10 nanometers precision; it's not that these elements have crazy shapes.

3 aspherical elements.

2 Super ED elements, which are even better than EDelements.

Internal focussing via four motors moving two groups.

Multicoated.

Front fluorine coating to resist dirt and smudges.

 

Diaphragm       specifications       top

Sony FE 24-70mm f/2.8 GM II Diaphragm

Sony FE 24-70mm f/2.8 GM II at 70mm and f/22. bigger.

11 rounded blades.

Electronically actuated.

Stops down to f/22.

The coatings are much better than shown here; I really had to lighten this image of the inside of the lens so you could see the blades. To the eye the lens is a big black pit of darkness, as it should be.

 

Filters       specifications       top

Plastic 82mm filter thread.

 

Coverage       specifications       top

Full-Frame (24 × 36mm) and APS-C (16 × 24mm).

 

Focal Length       specifications       top

24-70mm.

When used on an APS-C camera, it sees the same angle of view as a 35-105mm lens sees when used on a full-frame or 35mm camera.

See also Crop Factor.

 

Angles of View       specifications       top

84º ~ 34º diagonal on full-frame.

61º ~ 23º diagonal on APS-C.

 

Autofocus       specifications       top

Sony FE 24-70mm f/2.8 GM II XD Focus Motors

Four XD Linear Focus Motors move Two Groups.

Four Sony original XD (extreme dynamic) Linear Motors move two internal lens groups in a floating focus system.

No external movement as focussed, so no air or dust is sucked in.

 

Focus Scale       specifications       top

No.

Not on lens, but may be displayed in-camera.

 

Infinity Focus Stop       specifications       top

No.

You have to focus somehow to get precise focus at infinity, just like at every other distance.

 

Depth of Field Scale       specifications       top

No.

Not on lens, but may be displayed in-camera.

 

Infrared Focus Index       specifications       top

No.

 

Close Focus (distance from subject to image plane)       specifications       top

0.7 feet (8¼" or 0.21 meters) at 24mm.

1 foot (12" or 0.3 meters) at 70mm.

 

Maximum Reproduction Ratio       specifications       top

1:3.1 (0.32 ×).

 

Reproduction Ratio Scale       specifications       top

No.

Not on lens, but may be displayed in-camera.

 

Image Stabilizer       specifications       top

NONE.

 

Caps       specifications       top

ALC-F82S front and ALC-R1EM rear caps, included.

 

Hood       specifications       top

ALC-SH168, included.

 

Case       specifications       top

Padded velcro zippered case included.

 

Size       specifications       top

3.46" ø maximum diameter × 4.72" extension from flange at 24mm.

87.8 mm ø maximum diameter × 119.9 mm extension from flange at 24mm.

 

Weight       specifications       top

24.5 oz. (695 g).

 

Quality       specifications       top

Sony FE 24-70mm f/2.8 GM II

Sony FE 24-70mm f/2.8 GM II. bigger.

Made in Thailand.

 

Announced       specifications       top

27 April 2022.

 

Promised for       specifications       top

June 2022.

 

Included       specifications       top

Lens.

ALC-SH168 hood.

ALC-F82S front and ALC-R1EM rear caps.

Padded velcro zippered case

 

Sony's Model Numbers       specifications       top

FE 24-70mm F2.8 GM II and SEL2470GM2.

 

Price, U. S. A.       specifications       top

December 2022

$2,298 at Adorama, at Amazon, at B&H and at Crutchfield.

About $1,900 used if you know How to Win at eBay.

 

Performance       top

Sample Images   Intro   New   Good   Bad   Missing

Specifications   Performance

User's Guide   Recommendations

 

Overall   Autofocus   Manual Focus   Bokeh

Distortion   Ergonomics   Falloff   Flare & Ghosts

Lateral Color Fringes   Lens Corrections   Macro

Mechanics   Sharpness   Spherochromatism

Stabilization   Sunstars   Weather Sealing

 

I'd get my FE 24-70mm f/2.8 GM II at Adorama, at Amazon, at B&H or at Crutchfield, or used at eBay if you know How to Win at eBay.

 

Overall       performance       top

The FE 24-70mm f/2.8 GM II has great optics in a small. light package. What's not to love?

 

Autofocus       performance       top

Autofocus is fast and limited more by your camera than the lens.

 

Manual Focus       performance       top

Manual focusing is entirely electronic; the manual focus ring isn't connected to anything other than a digital encoder.

 

Bokeh       performance       top

Bokeh, the feel, character or quality of out-of-focus areas as opposed to how far out of focus they are, is superb. Sony's Extreme Aspherical (XA) elements really help here.

Here are photos from headshot distance wide-open. I'm focused on the DAVIS logo. Click either for the © camera-original file:

Sony FE 24-70mm f/2.8 GM II Bokeh Sample Image File

Sony FE 24-70mm f/2.8 GM II Bokeh Sample Image File

Made-in-U. S. A. Davis 6250 weather station, Monday, 19 December 2022. Sony A7R V at 1/3,200 and 1/2,500 at Auto ISO 100, +0.7 stops exposure compensation (LV 14.6 and 14.3). Click either for the camera-original © file.

As always, if you want to throw the background as far out of focus as possible, shoot at 70mm at f/2.8 and get as close as possible.

 

Distortion       performance       top

There is no distortion with distortion control ON, but there is a lot of distortion at the default setting of distortion control OFF.

With no distortion control there is moderately strong and complex barrel distortion at 24mm, moderate and complex pincushion distortion at 35mm and strong pincushion distortion at 50mm and 70mm.

If you shoot raw data rather than JPG images, whatever software you use to create visible images from raw data may or may not correct the distortion as is done in-camera as JPGs. You're on your own there; I don't bother with raw data.

Use these corrections in Photoshop's lens correction filter with uncorrected images.

These aren't facts or specifications, they are the results of my research that requires hours of photography and calculations on the resulting data.

On Full-Frame at 30' (10m)

Correction factor with correction ON in A7R V

Correction factor to use with uncorrected images

24mm
±0.00 +2.20**
35mm
±0.00 -1.50*
50mm
±0.00 -3.00
70mm
±0.00 -3.00

© 2022 KenRockwell.com. All rights reserved.

* Slight waviness remains after this correction.

** Much waviness remains after this correction.

 

Ergonomics       performance       top

Sony FE 24-70mm f/2.8 GM II

Sony FE 24-70mm f/2.8 GM II

Sony FE 24-70mm f/2.8 GM II at 24mm. bigger.
Sony FE 24-70mm f/2.8 GM II at 70mm. bigger.

 

Sony FE 24-70mm f/2.8 GM II

Sony FE 24-70mm f/2.8 GM II

Sony FE 24-70mm f/2.8 GM II at 24mm. bigger.
Sony FE 24-70mm f/2.8 GM II at 70mm. bigger.

Focus is entirely electronic. There's no always-responsive instant manual-focus override, at least with 2023's Sony cameras.

Zoom is completely mechanical. The optics are so light that it's just about as easy to zoom even with the lens pointed straight up or down.

There's a SMOOTH - TIGHT slide switch on the bottom. I use it in SMOOTH, which lets it zoom easily. TIGHT is tight, and requires at least two string fingers to move the zoom ring. There is no adjustment for this, it's either SMOOTH (loose) or TIGHT, and that's it. Some Canon lenses allow us to rotate a ring to adjust the drag precisely.

 

Falloff       performance       top

Falloff is invisible, with the default lens correction ON.

If you shoot raw data rather than JPG images, whatever software you use to create visible images from raw data may or may not correct this as is done in-camera as JPGs. You're on your own there; I don't bother with raw data.

I've greatly exaggerated the falloff by shooting a gray field and placing these on a gray background; it will not look this bad in actual photos of real things:

 

Falloff on full-frame at infinity, correction at its default of ON.

 
f/2.8
f/4
f/5.6
24mm
Sony FE 24-70mm f/2.8 GM II falloff
Sony FE 24-70mm f/2.8 GM II falloff
Sony FE 24-70mm f/2.8 GM II falloff
35mm
Sony FE 24-70mm f/2.8 GM II falloff
Sony FE 24-70mm f/2.8 GM II falloff
Sony FE 24-70mm f/2.8 GM II falloff
50mm
Sony FE 24-70mm f/2.8 GM II falloff
Sony FE 24-70mm f/2.8 GM II falloff
Sony FE 24-70mm f/2.8 GM II falloff
70mm
Sony FE 24-70mm f/2.8 GM II falloff
Sony FE 24-70mm f/2.8 GM II falloff
Sony FE 24-70mm f/2.8 GM II falloff

 

© 2022 KenRockwell.com. All rights reserved.

 

Of course if you turn off the default correction and then go looking for it, you may see some at 24mm wide-open. otherwise it's not likely you'll see it even with correction off. Shooting gray-on-gray like this exaggerates it as well:

 

Falloff on full-frame at infinity, correction turned OFF.

 
f/2.8
f/4
f/5.6
24mm
Sony FE 24-70mm f/2.8 GM II falloff
Sony FE 24-70mm f/2.8 GM II falloff
Sony FE 24-70mm f/2.8 GM II falloff
35mm
Sony FE 24-70mm f/2.8 GM II falloff
Sony FE 24-70mm f/2.8 GM II falloff
Sony FE 24-70mm f/2.8 GM II falloff
50mm
Sony FE 24-70mm f/2.8 GM II falloff
Sony FE 24-70mm f/2.8 GM II falloff
Sony FE 24-70mm f/2.8 GM II falloff
70mm
Sony FE 24-70mm f/2.8 GM II falloff
Sony FE 24-70mm f/2.8 GM II falloff
Sony FE 24-70mm f/2.8 GM II falloff

 

© 2022 KenRockwell.com. All rights reserved.

 

Flare & Ghosts       performance       top

Flare & ghost performance is about the same as other zoom lenses.

See examples at Sunstars.

 

Lateral Color Fringes       performance       top

With the default correction ON, there are no color fringes.

If you go out of your way to turn off the correction, or if you shoot raw data rather than JPG images and whatever software you use to create visible images from raw data doesn't correct the distortion as is done in-camera, there are green/magenta fringes at 24mm and 40mm which become very minor at 70mm.

There can be strong spherochromatism which can cause color fringes on things that aren't in perfect focus at large apertures. Spherochromatism is a completely different aberration in a different dimension than lateral color fringes.

 

Lens Corrections       performance       top

My Sony A7R V corrects for any or all of Falloff ("Shading"), Lateral Color ("Chromatic Aberratio…") and Distortion.

By default, Falloff ("Shading"), Lateral Color ("Chromatic Aberratio…") corrections are ON and Distortion correction is OFF.

At least on my A7R V, I can turn any of these ON or OFF individually.

 

Macro Performance       performance       top

Macro gets super close.

 

At f/2.8

While it gets close, strong spherochromatism at f/2.8 is putting colored fringes on everything that isn't in perfect focus, which is pretty much everything at this distance:

Sony FE 24-70mm f/2.8 GM II Macro Performance

Casio G-Shock Solar Atomic Watch at 70mm at close-focus distance at f/2.8, 19 December 2022. bigger or camera-original © file.

 

Things behind the plane of perfect focus pick up blue fringes, and things in front of that plane pick up red/magenta fringes. This is spherochromatism:

Sony FE 24-70mm f/2.8 GM II Macro Performance

1,200 × 900 pixel (7.9× magnification) crop from above. bigger or camera-original © file.

The texture is on the watch face.

If this 1,200 × 900 pixel crop is about 3" (7.5cm) wide on your screen, then the complete image printed at this same large magnification would be about 16 × 24" (1.3 × 2 feet or 40 × 60 cm).

If this 1,200 × 900 pixel crop is about 6" (15cm) wide on your screen, then the complete image printed at this same extreme magnification would be about 32 × 47½" (2.6 × 4 feet or 0.75 × 1.2 meters).

If this 1,200 × 900 pixel crop is about 12" (30cm) wide on your screen, then the complete image printed at this same insanely high magnification would be about 63 × 95" (5.3 × 7.9 feet or 1.6 × 2.4 meters).

 

At f/8

Spherochromatism goes away stopped down a little, and by f/8 it's super sharp, as are all lenses at f/8:

Sony FE 24-70mm f/2.8 GM II Macro Performance

Casio G-Shock Solar Atomic Watch at 70mm at close-focus distance, 19 December 2022. bigger or camera-original © file.

 

Things behind the plane of perfect focus pick up blue fringes, and things in front of that plane pick up red/magenta fringes:

Sony FE 24-70mm f/2.8 GM II Macro Performance

1,200 × 900 pixel (7.9× magnification) crop from above. bigger or camera-original © file.

The texture is on the watch face; it's a solar cell for the Casio G-Shock Solar Atomic Watch.

If this 1,200 × 900 pixel crop is about 3" (7.5cm) wide on your screen, then the complete image printed at this same large magnification would be about 16 × 24" (1.3 × 2 feet or 40 × 60 cm).

If this 1,200 × 900 pixel crop is about 6" (15cm) wide on your screen, then the complete image printed at this same extreme magnification would be about 32 × 47½" (2.6 × 4 feet or 0.75 × 1.2 meters).

If this 1,200 × 900 pixel crop is about 12" (30cm) wide on your screen, then the complete image printed at this same insanely high magnification would be about 63 × 95" (5.3 × 7.9 feet or 1.6 × 2.4 meters).

 

Mechanical Quality       performance       top

Sony FE 24-70mm f/2.8 GM II

Sony FE 24-70mm f/2.8 GM II. bigger.

 

This is an expensive lens made mostly out of plastic in Thailand, with a metal mount. It keeps it light weight (good), but it doesn't feel very sturdy either.

 

Hood

Plastic bayonet.

 

Front Bumper

None.

 

Filter Threads

Plastic.

 

Hood Bayonet Mount

Plastic.

 

Front Barrel

Plastic.

Non-functional anodized aluminum vanity trim ring at the front.

 

Zoom Ring

Rubber-covered metal.

 

Mid Barrel Exterior

Section with focus lock buttons: plastic.

 

Focus Lock Buttons

Plastic.

 

Four Slide Switches

All plastic.

 

Focus Ring

Rubber-covered plastic.

 

Rear Barrel Exterior

Plastic.

 

Identity

Plate on top of lens barrel near mount.

Also printed on bottom of barrel near mount.

 

Internals

Plastic and metal.

 

Dust Gasket at Mount

Yes.

 

Mount

Chromed metal.

 

Date Code

None found.

 

Serial Number

Laser engraved in black-on-black on bottom of barrel.

Sony FE 24-70mm f/2.8 GM II

Sony FE 24-70mm f/2.8 GM II. bigger.

 

Made in

Made in Thailand.

 

Sharpness       performance       top

Lens sharpness has nothing to do with picture sharpness; every lens made in the past 100 years is more than sharp enough to make super-sharp pictures if you know what you're doing. The only limitation to picture sharpness is your skill as a photographer. It's the least talented who spend the most time worrying about lens sharpness and blame crummy pictures on their equipment rather than themselves. Skilled photographers make great images with whatever camera is in their hands; I've made some of my best images of all time with an irreparably broken camera! Most pixels are thrown away before you see them, but camera makers don't want you to know that.

If you're not getting ultra-sharp pictures with this, be sure not to shoot at f/11 or smaller where all lenses are softer due to diffraction, always shoot at ISO 100 or below because cameras become softer at ISO 200 and above, avoid shooting across long distances over land which can lead to atmospheric heat shimmer, be sure everything is in perfect focus, set your camera's sharpening as you want it (I set mine to the maximum) and be sure nothing is moving, either camera or subject. If you want to ensure a soft image with any lens, shoot at f/16 or smaller at ISO 1,600 or above at default sharpening in daylight of subjects at differing distances in the same image.

People worry waaaaay too much about lens sharpness. It's not 1968 anymore when lenses often weren't that sharp and there could be significant differences among them; ever since about 2010 all new lenses are all pretty much equally fantastic.

This lens is extremely sharp corner-to corner at every aperture, limited of course by diffraction at the very smallest apertures.

I was unusually impressed that this is just as sharp, even at 60 MP, at f/2.8 as it is at f/8. I performs more like a LEICA M lens than something out of Southeast Asia.

The only two gothcas are that of course it's not sharp unless it's in perfect focus (basic physics), and that sometimes one side might randomly be a little less sharp than the other. I didn't spend much time analyzing this, but it's probably limitations in the precision of the AF motor system being able to keep all the moving element groups perfectly normal to the optical axis (or not) as they move around.

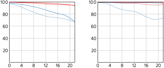
MTF
Claimed MTF at 24mm at f/2.8 and at f/8. 10 cyc/mm and 30 cyc/mm, radial (solid) and tangential (dotted).

 

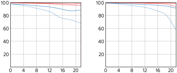
MTF
Claimed MTF at 70mm at f/2.8 and at f/8. 10 cyc/mm and 30 cyc/mm, radial (solid) and tangential (dotted).

 

Spherochromatism       performance       top

Spherochromatism, also called secondary spherical chromatic aberration or "color bokeh," is an advanced form of spherical and chromatic aberration in a different dimension than lateral chromatic aberration. It happens mostly in fast normal and tele lenses when spherical aberration at the ends of the color spectrum are corrected differently than in the middle of the spectrum. Spherochromatism can cause colored fringes on out-of-focus highlights, usually seen as green fringes on backgrounds and magenta fringes on foregrounds. Spherochromatism is common in fast lenses of moderate focal length when shooting contrasty items at full aperture. It goes away as stopped down.

It has strong cyan/red/amber spherochromatism at macro distances as shown here, but I didn't see any at normal distances.

Sony FE 24-70mm f/2.8 GM II Spherochromatism Sample Image File

Mondaine A132.30348.11SBB at close-focus distance at 70mm at f/2.8, 19 December 2022. bigger or camera-original © file.

 

Sony FE 24-70mm f/2.8 GM II Spherochromatism Sample Image File

1,200 × 900 pixel (7.9× magnification) crop from above. bigger or camera-original © file.

Wow, this is strong!

If this 1,200 × 900 pixel crop is about 3" (7.5cm) wide on your screen, then the complete image printed at this same large magnification would be about 16 × 24" (1.3 × 2 feet or 40 × 60 cm).

If this 1,200 × 900 pixel crop is about 6" (15cm) wide on your screen, then the complete image printed at this same extreme magnification would be about 32 × 47½" (2.6 × 4 feet or 0.75 × 1.2 meters).

If this 1,200 × 900 pixel crop is about 12" (30cm) wide on your screen, then the complete image printed at this same insanely high magnification would be about 63 × 95" (5.3 × 7.9 feet or 1.6 × 2.4 meters).

 

Image Stabilization       performance       top

This lens has NO Optical Image Stabilization (OIS, IS or VR (Vibration Reduction)).

It depends on in-camera stabilization, if you have it.

 

Sunstars       performance       top

With a 11-bladed rounded diaphragm, I get exquisite 22-pointed sunstars on brilliant points of light at the smaller apertures.

Ignore the crazy rainbow dots at small apertures; these are sensor artifacts caused by taking a picture directly of the sun and exposing for the dark underside of a huge palm tree, and using that same palm tree to hide the sky to accentuate the stars.

Click any to enlarge:

Sony FE 24-70m f/2.8 GM II Sunstars

Sony FE 24-70m f/2.8 GM II Sunstars

Sony FE 24-70m f/2.8 GM II Sunstars

Sony FE 24-70m f/2.8 GM II Sunstars

Sony FE 24-70m f/2.8 GM II Sunstars

Sony FE 24-70m f/2.8 GM II Sunstars

Sony FE 24-70m f/2.8 GM II Sunstars

Click any to enlarge.

 

Weather Sealing       performance       top

This lens claims weather sealing, which doesn't impressed me.

Nothing other than dedicated underwater cameras claimed this up until a few years ago. "Weather sealing" is mostly a marketing feature to get you to pay more for more expensive lenses.

We've shot for the first 190 years of photography in moderate rain with unsealed cameras; we use an umbrella and we're fine. If a few drops of rain hit my lens, no big deal: I just wipe it off.

People worry way too much about this ever since camera companies started FUD campaigns to make us think that our gear will melt unless it has weather sealing. How do you think we shot in the rain for the first 190 years of photography? We were fine, and this lens certainly isn't rated to use underwater.

 

User's Guide       top

Sample Images   Intro   New   Good   Bad   Missing

Specifications   Performance

User's Guide   Recommendations

 

I'd get my FE 24-70mm f/2.8 GM II at Adorama, at Amazon, at B&H or at Crutchfield, or used at eBay if you know How to Win at eBay.

Sony FE 24-70mm f/2.8 GM II

Sony FE 24-70mm f/2.8 GM II. bigger.

IRIS LOCK Switch       user's guide       top

It's not an iris lock. It's a block to prevent the aperture ring from moving between f/22 and A.

With the switch slid towards the mount as shown, the ring moves all over, with third-stop clicks and stronger clicks at f/22 and A.

If IRIS LOCK is slid in the direction of the arrow, the aperture ring can't move between f/22 and A.

Lift the switch to lock the ring at A, or to lock it to be sure that it stays between f/2.8 and f/22.

 

Sony FE 24-70mm f/2.8 GM II

Sony FE 24-70mm f/2.8 GM II. bigger.

 

SMOOTH TIGHT Switch       user's guide       top

This selects drag on the zoom ring.

SMOOTH is no drag. The lens zooms easily.

TIGHT is tight. The zoom ring is much more difficult to move, requiring a couple of strong fingers.

 

CLICK ON OFF Switch       user's guide       top

This controls the clicks of the aperture ring.

Leave it at ON, unless you want the aperture ring to move smoothly without clicks as you select apertures.

 

Recommendations       top

Sample Images   Intro   New   Good   Bad   Missing

Specifications   Performance

User's Guide   Recommendations

I'd get my FE 24-70mm f/2.8 GM II at Adorama, at Amazon, at B&H or at Crutchfield, or used at eBay if you know How to Win at eBay.

This is a much better lens than the big, old original FE 24-70mm GM, which was also optically superb, but too darn heavy to make it fun to carry and use every day. This new -II lens is a dream, being as light as a toy and making big-boy pictures. Bravo!

I use a clear (UV) protective filter instead of a cap (exactly like an iPhone) so I'm always ready to shoot instantly. I only use a cap when I throw this in a bag with other gear without padding — which is never. The UV filter never gets in the way, and never gets lost, either.

The very best protective filter is the 82mm Hoya multicoated HD3 UV which uses hardened glass and repels dirt and fingerprints. The Nikon NC 82mm is also an excellent choice, but not as resistant to the environment, fingerprints and physical abuse as the HD3 UV.

For much less money, the Hoya multicoated 82mm UV is also optically superb, but the Hoya HD3 is the toughest.

Any of these filters protects as well and gives ultrasharp images, but since filters last a lifetime, you may as well get the best since the Hoya HD3 is tougher and stays cleaner than the others since it repels oil and dirt.

The Nikon 82mm Polarizer is superb.

All these filters are just as sharp and take the same pictures, the difference is how much abuse they'll take and stay clean and stay in one piece. Since filters last a lifetime or more, there's no reason not to buy the best as it will last you for the next 40 years. Filters aren't throwaways like digital cameras which we replace every few years, like it or not. I'm still using filters I bought back in the 1970s!

I'd get my FE 24-70mm f/2.8 GM II at Adorama, at Amazon, at B&H or at Crutchfield, or used at eBay if you know How to Win at eBay.

This 100% all-content, junk-free website's biggest source of support is when you use those or any of these links to my personally approved sources I've used myself for way over 100 combined years when you get anything, regardless of the country in which you live — but I receive nothing for my efforts if you take the chance of getting it elsewhere. Sony does not seal its boxes in any way, so never buy at retail or any other source not on my personally approved list since you'll have no way of knowing if you're missing accessories, getting a defective, damaged, returned, dropped, incomplete, gray-market, store demo or used lens — and my personally approved sources allow for 100% cash-back returns for at least 30 days if you don't love your new lens. I've used many of these sources since the 1970s because I can try it in my own hands and return it if I don't love it, and because they ship from secure remote warehouses where no one gets to touch your new lens before you do. Buy only from the approved sources I've used myself for decades for the best prices, service, return policies and selection.

Thanks for helping me help you!

Ken.

 

© Ken Rockwell. All rights reserved. Tous droits réservés. Alle Rechte vorbehalten. Alla rättigheter förbehållna. Toate drepturile rezervate. Ken Rockwell® is a registered trademark.

 

Help Me Help You       top

I support my growing family through this website, as crazy as it might seem.

The biggest help is when you use any of these links when you get anything. It costs you nothing, and is this site's, and thus my family's, biggest source of support. These places always have the best prices and service, which is why I've used them since before this website existed. I recommend them all personally.

If you find this page as helpful as a book you might have had to buy or a workshop you may have had to take, feel free to help me continue helping everyone.

If you've gotten your gear through one of my links or helped otherwise, you're family. It's great people like you who allow me to keep adding to this site full-time. Thanks!

If you haven't helped yet, please do, and consider helping me with a gift of $5.00.

As this page is copyrighted and formally registered, it is unlawful to make copies, especially in the form of printouts for personal use. If you wish to make a printout for personal use, you are granted one-time permission only if you PayPal me $5.00 per printout or part thereof. Thank you!

 

Thanks for reading!

 

 

Ken.

 

 

 

30, 31 December 2022