Sony E 11mm f/1.8

(17mm eq.) APS-C

Sample Images   Intro   New   Good   Bad   Missing

Compatibility   Specifications   Performance

Recommendations

Sony: A9 III A1 II A1 A9 II A7R V A7R IV A7 V A7 IV A7 III A7S III A7CR A7C II A7c FX3 FX2 ZV-E1 A6700 A6600 A6400 ZV-E10 II ZV-E10 ZV-1 II RX1R III RX10/4 RX100/7 Flash Lenses

Sony E 11mm f/1.8

Sony E 11mm f/1.8 (55mm filters, 6.4 oz./180g, 0.5'/0.15m close focus, 0.20× macro ratio, $548). bigger. I'd get mine at B&H, at Adorama or at Crutchfield, or eventually used at eBay if you know How to Win at eBay.

This 100% all-content, junk-free website's biggest source of support is when you use those or any of these links to my personally approved sources I've used myself for way over 100 combined years when you get anything, regardless of the country in which you live — but I receive nothing for my efforts if you get it elsewhere. Sony does not seal its boxes in any way, so never buy at retail or any other source not on my personally approved list since you'll have no way of knowing if you're missing accessories, getting a defective, damaged, returned, dropped, incomplete, gray-market, store demo or used lens — and all of my personally approved sources allow for 100% cash-back returns for at least 30 days if you don't love your new lens. I've used many of these sources since the 1970s because I can try it in my own hands and return it if I don't love it, and because they ship from secure remote warehouses where no one gets to touch your new lens before you do. Buy only from the approved sources I've used myself for decades for the best prices, service, return policies and selection.

 

June 2022   Better Pictures   Sony   Sony Lenses   Canon   Nikon   Fuji   LEICA   Zeiss   All Reviews

Sony vs. Nikon vs. Canon Full-Frame

All Sony Cameras Compared

 

Sample Images       top

Sample Images   Intro   New   Good   Bad   Missing

Compatibility   Specifications   Performance

Compared   Recommendations

More samples throughout this review at Bokeh, Macro and Sunstars.

These are just snapshots; my real work is in my Gallery.

These are all shot hand-held as STANDARD JPGs; no tripods, no FINE or EXTRA FINE JPGs or RAW files were used or needed.

Sony E 11mm f/1.8 Sample Image File

Under the Pier, 3:39 PM, Tuesday, 24 May 2022. Sony ZV-E10 with OWC Atlas Pro 256GB SDXC V90 card, Sony E 11mm f/1.8 at f/5 hand-held at 1/15 at ISO 200 (LV 7.6), Skylum Aurora HDR and Perfectly Clear. bigger, full resolution or camera-original © JPG file.

 

Sony E 11mm f/1.8 Sample Image File

Beach Bike Rentals, 3:24 PM, Tuesday, 24 May 2022. Sony ZV-E10 with OWC Atlas Pro 256GB SDXC V90 card, Sony E 11mm f/1.8 at f/5 at 1/200 at Auto ISO 100 (LV 12.3), Perfectly Clear. bigger or camera-original © JPG file.

 

Sony E 11mm f/1.8 Sample Image File

Beach Stairs, 3:35 PM, Tuesday, 24 May 2022. Sony ZV-E10 with OWC Atlas Pro 256GB SDXC V90 card, Sony E 11mm f/1.8 at f/8 at 1/200 at Auto ISO 100 (LV 13.6), Perfectly Clear. bigger or camera-original © JPG file.

 

Sony E 11mm f/1.8 Sample Image File

Paradise Cove, 3:45 PM, Tuesday, 24 May 2022. Sony ZV-E10 with OWC Atlas Pro 256GB SDXC V90 card, Sony E 11mm f/1.8 at f/8 at 1/160 at ISO 200 (LV 12.3), Perfectly Clear. bigger or camera-original © JPG file.

 

Sony E 11mm f/1.8 Sample Image File

Pier, 3:49 PM, Tuesday, 24 May 2022. Sony ZV-E10 with OWC Atlas Pro 256GB SDXC V90 card, Sony E 11mm f/1.8 at f/8 at 1/200 at Auto ISO 100 (LV 13.6), Perfectly Clear, split-toned print. bigger or camera-original © JPG file.

 

Sony E 11mm f/1.8 Sample Image File

Breakfast Served All Day, 3:53 PM, Tuesday, 24 May 2022. Sony ZV-E10 with OWC Atlas Pro 256GB SDXC V90 card, Sony E 11mm f/1.8 at f/8 at 1/200 at ISO 200 (LV 13.6), Perfectly Clear. bigger.

 

Please help KenRockwell.com

Introduction       top

Sample Images   Intro   New   Good   Bad   Missing

Compatibility   Specifications   Performance

Recommendations

Adorama Pays Top Dollar for Used Gear

Amazon

B&H Photo - Video - Pro Audio

Crutchfield

I buy only from these approved sources. I can't vouch for ads below.

This is a fast, sharp, reasonably priced and compact gem of an ultrawide APS-C lens for Sony's APS-C cameras. It has no stabilization.

It works on full-frame cameras, however they simply crop automatically to use only the central APS-C sections of their sensors.

 

Sony E 11mm f/1.8

Sony E 11mm f/1.8. bigger.

I'd get mine at B&H or at Adorama, or eventually used at eBay if you know How to Win at eBay.

 

New       intro       top

blue ball icon © KenRockwell.com World's smallest, fastest ultrawide APS-C lens.

 

Good       intro       top

green ball icon © KenRockwell.com Small.

green ball icon © KenRockwell.com Sharp.

green ball icon © KenRockwell.com Great Sunstars and remarkably free from flare.

green ball icon © KenRockwell.com Programmable focus lock button.

green ball icon © KenRockwell.com AF/MF switch.

 

Bad       intro       top

red ball icon © KenRockwell.com Production dumped to China, not made domestically in Japan.

red ball icon © KenRockwell.com Plastic filter threads and plastic exterior.

 

Missing       intro       top

gray ball icon © KenRockwell.com No aperture ring.

gray ball icon © KenRockwell.com No Image Stabilization.

gray ball icon © KenRockwell.com No Stabilizer switch for in-camera stabilization.

gray ball icon © KenRockwell.com No focus or depth-of-field scales.

gray ball icon © KenRockwell.com No infra-red focus indices.

 

Compatibility       top

Sample Images   Intro   New   Good   Bad   Missing

Compatibility   Specifications   Performance

Recommendations

I'd get mine at B&H or at Adorama, or eventually used at eBay if you know How to Win at eBay.

This works on all Sony E-mount cameras, both full-frame and crop-sensor APS-C.

This is an APS-C lens, so full-frame cameras automatically will use only the central APS-C portions of their sensors.

It will not work on any Sony A-mount DSLR or any Minolta MAXXUM 35mm SLR of any kind. Those use the old A mount which was actually the Minolta MAXXUM mount from 1987.

 

Specifications       top

Sample Images   Intro   New   Good   Bad   Missing

Compatibility   Specifications   Performance

Recommendations

 

I'd get mine at B&H or at Adorama, or eventually used at eBay if you know How to Win at eBay.

 

Name       specifications       top

Sony calls this the Sony E 11mm f/1.8:

    E: Sony "E" lens mount.

Sony's model number: SEL11F18.

 

Optics       specifications       top

Sony E 11mm f/1.8 Internal Optical Construction

Sony E 11mm f/1.8 Internal Optical Construction. Aspherical and ED elements. smaller.

12 elements in 11 groups.

3 Aspherical elements.

3 ED extra-low dispersion elements, which help reduce secondary axial chromatic aberration.

Internal focussing.

 

Diaphragm       specifications       top

Sony E 11mm f/1.8

Sony E 11mm f/1.8. bigger.

7 rounded blades.

Electronically actuated.

Stops down to f/16.

 

Filters       specifications       top

Plastic 55mm filter thread.

 

Coverage       specifications       top

APS-C (16 × 24mm).

Used on a full-frame body, the sensor will be cropped (most of the pixels are thrown away). It will look OK when shooting, but you'll notice the image sizes are much smaller than when shot with full-frame lenses on the same camera.

 

Focal Length       specifications       top

11mm.

When used on Sony's APS-C cameras, it sees the same angle of view as a 17 mm lens sees when used on a full-frame camera.

See also Crop Factor.

 

Angle of View       specifications       top

104º diagonal on APS-C.

 

Autofocus       specifications       top

Internal focussing.

No external movement as focussed, so no air or dust is sucked in.

 

Focus Scale       specifications       top

No.

Not on lens, but may be displayed in-camera.

 

Infinity Focus Stop       specifications       top

No.

You have to focus somehow to get precise focus at infinity, just like at every other distance.

 

Depth of Field Scale       specifications       top

No.

Not on lens, but may be displayed in-camera.

 

Infrared Focus Index       specifications       top

No.

 

Close Focus (distance from subject to image plane)       specifications       top

Manual Focus

0.39 feet (4.7" or 0.12 meters).

 

Autofocus

0.49 feet (5.9" or 0.15 meters).

 

Maximum Reproduction Ratio       specifications       top

Manual Focus: 1:5.0 (0.20×).

Auto Focus: 1:7.7 (0.13×).

 

Reproduction Ratio Scale       specifications       top

No.

Not on lens, but may be displayed in-camera.

 

Image Stabilizer       specifications       top

NONE, but will work with in-camera sensor-shift stabilization.

 

Caps       specifications       top

ALC-F55S front and ALC-R1EM rear cap, included.

 

Hood       specifications       top

Sony ALC-SH170 hood for E 11mm f/1.8

Included ALC-SH170 Hood for 11mm f/1.8. bigger.

 

Size       specifications       top

2.60" ø maximum diameter × 2.26" extension from flange.

66 mm ø maximum diameter × 57.5 mm extension from flange.

 

Weight       specifications       top

6.355 oz. (180.15 g) actual measured weight.

Rated 6.4 oz. (181 g).

 

Quality       specifications       top

Made in China.

 

Announced       specifications       top

10 AM, Wednesday, 01 June 2022, NYC Time.

 

Promised for       specifications       top

July 2022.

 

Included       specifications       top

Lens.

ALC-SH170 Hood.

ALC-F55S front cap.

ALC-R1EM rear cap.

 

Sony's Model Number       specifications       top

SEL11F18.

 

Price, U. S. A.       specifications       top

June 2022

$548.

 

Performance       top

Sample Images   Intro   New   Good   Bad   Missing

Compatibility   Specifications   Performance

Recommendations

 

Overall   Autofocus   Breathing   Bokeh   Distortion

Ergonomics   Falloff   Filters   Flare & Ghosts

Lateral Color Fringes   Lens Corrections   Macro

Mechanics   Sharpness   Stabilization   Sunstars 

 

I'd get mine at B&H or at Adorama, or eventually used at eBay if you know How to Win at eBay.

 

Overall       performance       top

The 11mm is a little gem that works great. Bravo!

 

Autofocus       performance       top

Autofocus is fast as we expect; ultrawide lenses always focus quickly.

 

Focus Breathing       performance       top

Focus breathing is the image changing size as focused in and out. It's important to cinematographers that the image not breathe because it looks funny if the image changes size as focus gets pulled back and forth between actors. If the lens does this, the image "breathes" by growing and contracting slightly as the dialog goes back and forth.

There is nearly no breathing. The image becomes a tiny bit smaller as focused more closely, but I doubt anyone will ever see this outside of a laboratory.

Bravo!

 

Bokeh       performance       top

Bokeh, the feel, character or quality of out-of-focus areas as opposed to how far out of focus they are, doesn't really matter with a lens this wide because rarely is anything out of focus, but if you look really hard, bokeh is excellent.

Here are photos from headshot distance wide-open. I'm focused on the DAVIS logo. Click any for the © camera-original file:

Sony E 11mm f/1.8 Bokeh sample image file

Made-in-U. S. A. Davis 6250 weather station, 12:02 PM, Thursday, 26 May 2022. Sony ZV-E10 with OWC Atlas Pro 256GB SDXC V90 card, Sony E 11mm f/1.8 wide-open at f/1.8 at 1/4,000 at ISO 50 (LV 14.7). bigger or camera-original © file.

As always, if you want to throw the background as far out of focus as possible, shoot at f/1.8 and get as close as possible.

 

Distortion       performance       top

The Sony E 11mm f/1.8 has no visible distortion as shot on Sony cameras, which correct it automatically.

If you shoot raw data rather than JPG images, whatever software you use to create visible images from that raw data may or may not correct the distortion as done in-camera with JPGs. You're on your own there; I don't bother with raw data.

For more critical scientific use, you might want to use a correction factor of +0.50 in Photoshop's lens correction filter to JPG images, after which there is a tiny amount of waviness left, but otherwise all the distortion is invisible.

 

Ergonomics       performance       top

Sony E 11mm f/1.8

Sony E 11mm f/1.8

Sony E 11mm f/1.8. bigger.
Sony E 11mm f/1.8 . bigger.

This is an easy-to-use lens, except that it has no aperture ring.

It's great having a real AF/MF switch and not having to find it in the menus.

The programmable focus lock button is too low; it's not where our thumb goes naturally so I have to reach down to hit it on the side rather than the top.

 

Falloff       performance       top

The 11mm is remarkably free from falloff as shot on Sony cameras, which correct it automatically.

If you shoot raw data rather than JPG images, whatever software you use to create visible images from that raw data may or may not correct this as done in-camera with JPGs. You're on your own there; I don't bother with raw data.

I've greatly exaggerated the falloff by shooting a gray field and placing these on a gray background; it will not look this bad in actual photos of real things:

 

Falloff on APS-C at infinity, correction at its default of ON.

f/1.8
f/2
Sony E 11mm f/1.8 falloff
Sony E 11mm f/1.8 falloff
Sony E 11mm f/1.8 falloff
Sony E 11mm f/1.8 falloff
f/2.8
f/4

© 2022 KenRockwell.com. All rights reserved.

 

If you go out of your way to turn off the automatic correction you'll see it, as expected for a super-fast ultrawide lens. I'm exaggerating it here:

 

Falloff on APS-C at infinity, correction turned OFF.

f/1.8
f/2
Sony E 11mm f/1.8 falloff
Sony E 11mm f/1.8 falloff
Sony E 11mm f/1.8 falloff
Sony E 11mm f/1.8 falloff
f/2.8
f/4

© 2022 KenRockwell.com. All rights reserved.

 

Filters, use with       performance       top

There's no need for thin filters. You can use one thick 55mm filter without vignetting.

Go ahead and use your standard rotating polarizer and grad filters, but don't try to stack them. It's a tight fir for one filter, stack two and you will have vignetting.

Don't use a polarizer; the sky's natural polarization will appear as a dark band in the sky with a lens this wide.

 

Flare & Ghosts       performance       top

This lens is remarkably free from flare and ghosts.

See examples at Sunstars.

Bravo!

 

Lateral Color Fringes       performance       top

Sony's default automatic correction removes lateral color fringes that otherwise could be visible uncorrected.

If you go out of your way to turn off the corrections and then go looking for it (or if you collect raw data rather than shoot actual images and then process that data into images using software that doesn't apply the same correction as the cameras do), then there is some green/magenta lateral fringing in the corners.

 

Lens Corrections       performance       top

Sony cameras correct for any or all of Falloff ("Shading"), Lateral Color ("Chromatic Aberratio…") and Distortion.

By default, Falloff ("Shading"), Lateral Color ("Chromatic Aberratio…") and Distortion correction are all ON.

Falloff ("Shading") Lateral Color ("Chromatic Aberratio…") can be turned OFF, while Distortion correction is always ON.

 

Macro Performance       performance       top

For an ultrawide lens, macro performance is marvelous. It focuses to within a few inches or centimeters in front of the lens and is sharp even wide-open:

 

Wide-Open at f/1.8

It's reasonably sharp even wide-open:

Sony E 11mm f/1.8 Macro performance sample image

Casio G-Shock Solar Atomic Watch at close-focus distance, 25 May 2022. Sony ZV-E10 with OWC Atlas Pro 256GB SDXC V90 card, Sony E 11mm f/1.8 wide-open at f/1.8 at 1/3,200 at Auto ISO 100 (LV 13.3). bigger or camera-original © file.

 

Sony E 11mm f/1.8 Macro performance sample image

1,200 × 900 pixel (5× magnification) crop from above. bigger or camera-original © file.

If this 1,200 × 900 pixel crop is about 3" (7.5cm) wide on your screen, then the complete image printed at this same large magnification would be about 10 × 15" (25 × 38cm).

If this 1,200 × 900 pixel crop is about 6" (15cm) wide on your screen, then the complete image printed at this same extreme magnification would be about 20 × 30" (50 × 75cm).

If this 1,200 × 900 pixel crop is about 12" (30cm) wide on your screen, then the complete image printed at this same insanely high magnification would be about 40 × 60" (1 × 1.5 meters).

 

At f/8

Like all lenses, it's super-sharp at f/8:

Sony E 11mm f/1.8 Macro performance sample image

Casio G-Shock Solar Atomic Watch at close-focus distance, 25 May 2022. Sony ZV-E10 with OWC Atlas Pro 256GB SDXC V90 card, Sony E 11mm f/1.8 at f/8 at 1/160 at Auto ISO 100 (LV 13.3). bigger or camera-original © file.

 

Sony E 11mm f/1.8 Macro performance sample image

1,200 × 900 pixel (5× magnification) crop from above. bigger or camera-original © file.

If this 1,200 × 900 pixel crop is about 3" (7.5cm) wide on your screen, then the complete image printed at this same large magnification would be about 10 × 15" (25 × 38cm).

If this 1,200 × 900 pixel crop is about 6" (15cm) wide on your screen, then the complete image printed at this same extreme magnification would be about 20 × 30" (50 × 75cm).

If this 1,200 × 900 pixel crop is about 12" (30cm) wide on your screen, then the complete image printed at this same insanely high magnification would be about 40 × 60" (1 × 1.5 meters).

 

Mechanical Quality       performance       top

Sony E 11mm f/1.8

Sony E 11mm f/1.8. bigger.

It has glass glass and a metal mount, and most of the rest is just Chinese plastic.

 

Finish

Black plastic.

 

Hood

Plastic bayonet.

 

Front Bumper

None.

 

Filter Threads

Plastic.

 

Hood Bayonet Mount

Plastic.

 

Thin Trim Band just behind Hood Mount

Anodized aluminum.

 

Front Focus Ring

Rubber-like plastic.

 

Barrel Exterior

All plastic.

 

Focus Lock Button

Plastic.

 

AF/MF Slide Switch

Plastic.

 

Identity

Printed around front of lens, also printed on top of barrel

 

Internals

Seem like all plastic.

 

Dust Gasket at Mount

Yes.

 

Mount

Metal.

 

Markings

Paint.

 

Serial Number

Sony E 11mm f/1.8

Sony E 11mm f/1.8. bigger.

Laser engraved on bottom of barrel.

 

Date Code

None found.

 

Noises When Shaken

Moderate clunking, presumably from the uncaged focus groups flopping around.

 

Made in

Made in China.

 

Sharpness       performance       top

Lens sharpness has nothing to do with picture sharpness; every lens made in the past 100 years is more than sharp enough to make super-sharp pictures if you know what you're doing. The only limitation to picture sharpness is your skill as a photographer. It's the least talented who spend the most time worrying about lens sharpness and blame crummy pictures on their equipment rather than themselves. Skilled photographers make great images with whatever camera is in their hands; I've made some of my best images of all time with an irreparably broken camera! Most pixels are thrown away before you see them, but camera makers don't want you to know that.

If you're not getting ultra-sharp pictures with this, be sure not to shoot at f/11 or smaller where all lenses are softer due to diffraction, always shoot at ISO 100 or below because cameras become softer at ISO 200 and above, avoid shooting across long distances over land which can lead to atmospheric heat shimmer, be sure everything is in perfect focus, set your camera's sharpening as you want it (I set mine to the maximum) and be sure nothing is moving, either camera or subject. If you want to ensure a soft image with any lens, shoot at f/16 or smaller at ISO 1,600 or above at default sharpening in daylight of subjects at differing distances in the same image.

People worry waaaaay too much about lens sharpness. It's not 1968 anymore when lenses often weren't that sharp and there could be significant differences among them; ever since about 2010 all new lenses are all pretty much equally fantastic.

This lens is very sharp corner-to corner at every aperture, limited of course by diffraction at the very smallest apertures.

Sony's MTF charts are fairy-tale calculations from Sony's marketing department ignoring diffraction and flare, and certainly do not represent actual measured performance:

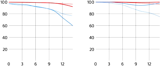
Sony E 11mm f/1.8 MTF

MTF at f/1.8 and f/8 at 10 cyc/mm and 30 cyc/mm, radial (solid) and tangential (dotted).

 

Image Stabilization (VR)       performance       top

This lens has NO Optical Image Stabilization (OIS, IS or VR (Vibration Reduction)), although it will work with in-camera stabilization.

 

Sunstars       performance       top

With a 7-bladed rounded diaphragm, I get very good 14-pointed sunstars on brilliant points of light at the small apertures.

Ignore the vertical smear at large apertures, this is a sensor artifact called interline transfer smear and not a lens defect.

Ignore the crazy rainbow dots at small apertures; these are sensor artifacts caused by taking a picture directly of the sun and exposing for the dark underside of a huge palm tree, and using that same palm tree to hide the sky to accentuate the stars.

Click any to enlarge:

Sony E 11mm f/1.8 Sunstars Sample Image

Sony E 11mm f/1.8 Sunstars Sample Image

Sony E 11mm f/1.8 Sunstars Sample Image

Sony E 11mm f/1.8 Sunstars Sample Image

Sony E 11mm f/1.8 Sunstars Sample Image

Sony E 11mm f/1.8 Sunstars Sample Image

Sony E 11mm f/1.8 Sunstars Sample Image

Click any to enlarge.

 

Recommendations       top

Sample Images   Intro   New   Good   Bad   Missing

Compatibility   Specifications   Performance

Recommendations

I'd get mine at B&H or at Adorama, or eventually used at eBay if you know How to Win at eBay.

This is a marvelous little gem. It's super-sharp, tiny, reasonably priced and ultra-wide.

I use a clear (UV) protective filter instead of a cap so I'm always ready to shoot instantly. I only use a cap when I throw this in a bag with other gear without padding — which is never. The UV filter never gets in the way, and never gets lost, either.

The very best protective filter is the Hoya multicoated HD3 55mm UV which uses hardened glass and repels dirt and fingerprints.

For less money, the B+W 55mm 010 is an excellent filter, as are the multicoated version and the basic multicoated Hoya filters, but the Hoya HD3 is the toughest and the best. Nikon's 55mm NC (No Color) protective filter is also superb.

Filters last forever, so you may as well get the best today. The Hoya HD3 stays cleaner than the others since it repels oil and dirt. I use my classic Nikon 55mm L37c (multicoated 370 nanometer UV) filters because I bought them back in the 1980s when they were the best, and they never wear out.

All these filters are just as sharp and take the same pictures. The difference is how much abuse they'll take and stay clean and stay in one piece. Since filters last a lifetime or more, there's no reason not to buy the best as it will last you for the next 40 years. Filters aren't throwaways like digital cameras or this plastic lens which we replace every few years, like it or not. I'm still using filters I bought back in the 1970s!

I'd get mine at B&H or at Adorama, or eventually used at eBay if you know How to Win at eBay.

This 100% all-content, junk-free website's biggest source of support is when you use those or any of these links to my personally approved sources I've used myself for way over 100 combined years when you get anything, regardless of the country in which you live — but I receive nothing for my efforts if you get it elsewhere. Sony does not seal its boxes in any way, so never buy at retail or any other source not on my personally approved list since you'll have no way of knowing if you're missing accessories, getting a defective, damaged, returned, dropped, incomplete, gray-market, store demo or used lens — and all of my personally approved sources allow for 100% cash-back returns for at least 30 days if you don't love your new lens. I've used many of these sources since the 1970s because I can try it in my own hands and return it if I don't love it, and because they ship from secure remote warehouses where no one gets to touch your new lens before you do. Buy only from the approved sources I've used myself for decades for the best prices, service, return policies and selection.

Thanks for helping me help you!

Ken.

 

© Ken Rockwell. All rights reserved. Tous droits réservés. Alle Rechte vorbehalten. Ken Rockwell® is a registered trademark.

 

Help Me Help You       top

I support my growing family through this website, as crazy as it might seem.

The biggest help is when you use any of these links when you get anything. It costs you nothing, and is this site's, and thus my family's, biggest source of support. These places always have the best prices and service, which is why I've used them since before this website existed. I recommend them all personally.

If you find this page as helpful as a book you might have had to buy or a workshop you may have had to take, feel free to help me continue helping everyone.

If you've gotten your gear through one of my links or helped otherwise, you're family. It's great people like you who allow me to keep adding to this site full-time. Thanks!

If you haven't helped yet, please do, and consider helping me with a gift of $5.00.

As this page is copyrighted and formally registered, it is unlawful to make copies, especially in the form of printouts for personal use. If you wish to make a printout for personal use, you are granted one-time permission only if you PayPal me $5.00 per printout or part thereof. Thank you!

 

Thanks for reading!

 

 

Ken.

 

 

 

01, 20 June 2022, 26-28 May 2022